国际抗癫癎联盟委员会International1League1Against1Epilepsy(ILAE)国际抗癫癎联盟(ILAE)最大的贡献之一,l是对癫癎发作和癫癎综合征建立了标准化的分类和术语。这种术语的统一,l不仅促进了临床医生之间的交流,l而且奠定了临床和基础研究中量化的分类基础。但是,l对于1981年提出并应用到现在的《癫癎发作的分类》和1989年的《癫癎和癫癎综合征的分类》,l至今已有很多情况发生了变化。因此,ll997年7月开始,lILAE对现行的分类系统进行考察和修改,l并任命了一个分类和术语工作组,l分为四个工作小组,l分别处理:i对发作时症状学的描述、i发作、i综合征与疾病以及损伤四个方面。通过多次会议和电子邮件的讨论,l工作组达成一致意见,l认为不可能有一个最新的分类方案来代替已被广泛接受的、i对临床和科研都具有指导作用的方案。工作组建议,l提出一个利用标准的术语和概念对个体患者进行描述的诊断方案(见下表)。在这个诊断方案中,l可从多个方面进行分类,l有些仅以举例的方式说明,l而具体的分类是需要不断发展的。灵活和动态的分类将定期进行修改,l这不仅基于迅速出现的新信息.同时也为了解决在使用过程中不可避免地出现的各种问题。从这点出发,l这个建议包括了对一些概念和术语定义的修订(见下表),l这种分类也表现了将来可能的修订。

本建议的依据虽然每次ILAE的新分类方案都是在多国专家的共同努力下制订的,l但都会遇到国际上部分癫癎学家一定程度的不赞同。部分原因是,l任何一个严格的分类都会影响进行临床和基础研究的下一代神经病学家在实践和研究中对癫癎和癫癎症状的思维方式。例如,l现行的癫癎发作的分类不恰当地把部分性发作分为“单纯”和“复杂”两类,l造成一种错误概念,l即意识障碍一定涉及了边缘系统。这种混淆在很大程度上是由于1970年的国际癫癎发作的分类中把复杂部分性发作等同于颞叶癫癎造成的。过去的20年中,l在一些癫癎外科中心对发作时症状学的解剖基础进行了详细的研究,l证实一些边缘颞叶癫癎和新皮质癫癎的基本机制不同,l二者均可伴或不伴有意识障碍。因此,l在这种情况下区分为单纯和复杂已无意义。1981年的分类实际上是基于临床症状和脑电图所见,l而非解剖结构和病理生理机制,l因为这些知识在当时还不完善。现在已有足够的知识可以建立一个可以描述诊断实体的癫癎类型表,l和症状学描述不同的是它主要基于解剖结构和病理机制。这样的诊断实体和综合征一样,l提示了病因、i治疗和预后,l不仅可以补充综合征的诊断,l也可以在不能作出综合征诊断时单独应用。
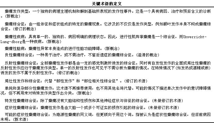
1981年的分类受到批评的另外一个原因是,l这个分类并非单纯的临床症状学分类,l常需要与病因学和脑电图资料结合才能正确分类。部分性发作和全面性发作这种二分法的分类,l造成了不需要解剖学内容的假象。工作组认为,l单纯现象学描述对确定发作期症状有绝对的临床价值。本建议的方案是对以前的发作期症状学分类的修订。
以前关于“部分”和“全面”发作的二分法造成一种错误的概念:i癫癎发作或癫癎综合征是由于单侧大脑半球的局灶性损害或涉及全脑的损害造成的。事实上,l有很多损害是处于“局灶”和“全面”的癫癎性损害之间,l如弥散性半球异常、i多灶性异常及双侧对称性局灶性异常。虽然“部分”和“全面”发作的划分有一定价值,l这仅仅是针对发作期的情况,l而不适合于癫癎综合征,l也不适合和不能包括所有的癫癎类型。
“部分”发作这个术语之所以受到批评,l是因为仅指一部分发作或一部分综合征,l而不是起源于一侧半球的发作或综合征。因此,ll989年的《癫癎和癫癎综合征分类》中用“部分相关”代替“部分”一词,l但是因其累赘而很少使用。因此工作组建议,l用过去的术语“局灶”一词,l实际上这个词已频繁使用。应该强调的是,l“局灶”一词并不意味癫癎源的区域很小,l而且轮廓清晰的神经元病理灶;“局灶”癫癎和“局灶”综合征一样,l通常源于弥漫性,l有时是广泛的大脑区域功能障碍。
在这个分类中另外一个明显的变化是,l在癫癎和癫癎综合征的表中删除了“惊厥(convulsion)”和“惊厥性(convulsive)”这两个词。因为这两个词没有特征性,l常常使用不当。所以工作组一致的意见是,l不仅在发作时症状的描述中,l而且在癫癎发作类型和综合征的命名中都不再使用。例如,l工作组建议用“febrile1seizures”代替“febrile1convulsion”。
同样令人不能满意的还有“特发性(idiopathic)”和“隐源性(cryptogenic)”这两个术语的使用。前者的问题在于,l对“原发性”这个词的准确含义有误解。“原发性”是指一种疾病是自发的、i基因决定的,l而不是病因未明的。后者的问题在于定义不准确,l通常指非原发性的,l或者在病因未明确前推测为症状性的,l也可用在不能确定是“特发性”还是“症状性”的情况下。工作组目前还未能找到一个可以代替“特发性”的术语,l因为如果正确使用,l这是二个很有用的“分类”概念。“良性的”和“遗传性的”两词已被废弃,l因为并不一定所有的“特发性”的都要是“良性的”,l也并非所有“遗传性的”癫癎都是“原发性的”,l如,l进行性肌阵挛性癫癎。虽然另一个术语“原发性(essential)”也经常应用,l而且有相似的含义,l但工作组相信越来越多的癫癎学家已经掌握了“特发性”这个词的应用,l因此建议继续使用“特发性”这个术语。有鉴于此,l建议继续使用的术语是“特发性”和“症状性(symptomatic)”两词。“隐源性”这个术语虽然可以接受,l但最好使用更精确的“很可能为症状性的(probably1symptomatic)”一词。虽然,l一些癫癎综合征可能称为是“症状性的”或“原发性的”,l但应尽量避免用一个二分法的分类体系区分所有的癫癎综合征。
过去,l综合征的死板的分类法未能认识到的一些综合征已得到公认,l但另外一些还有争议或缺乏足够的证据。以前,l国际分类一旦正式通过即获得合法性的做法,l实际上阻碍了使它进一步获得普遍认可的努力。任何国际抗癫癎联盟官方认可的综合征分类都应区分已被普遍接受的和正在完善中的综合征,l并且在获得新证据后应该可以有进一步增加和删除的可能性。
近年来,l在基因研究方面的发展使我们对许多疾病有了进一步的认识,l包括一些癫癎性疾病在内。但是,l关于基因分布和表型表达之间的复杂关系,l我们还知之甚少。因为一个独立的原发性癫癎综合征可能有不止一个基因异常;同一家庭中携带同一基因的成员可能表现出不同的癫癎综合征,l因此,l现在用基因进行癫癎综合征分类尚不成熟。毫无疑问,l在不久的将来可能对某些癫癎综合征进行基因分类,l这种分类将具有相当大的临床价值。对这种分类,l很有必要包括家族性癫癎综合征。实际上,l工作组在这次分类中已经这么做了:i如全面性癫癎伴热惊厥附加症,l有不同病灶的家族性局灶发作以及不同表型的特发性全面性发作。前两种是新提出的综合征,l如果没有多个家庭成员患病的证据诊断不能成立。第三个是新概念,l需要进一步讨论。
对本建议的描述工作组于2001年5月在布宜诺斯艾利斯的会议中向ILAE提出申请,l通过这个诊断建议方案。这个方案不是一个固定的分类方案,l它提供一个可对每个患者进行描述的基础,l由5个层次(核心)组成。这5个核心是为了促进合理的规划临床诊断步骤和治疗方案而建立的。
这个诊断建议方案由一些灵活可变的项目组成,l工作组将在执行委员会的同意下定期修改和更新。由于ILAE每两年召开一次,l所以工作组建议,l这个诊断方案包括具有弹性的而非严格的分类,l可以不必等待ILAE对每一次修订的讨论。因此,l接受这个诊断建议方案并不排斥建立新的不同的癫癎和癫癎综合征的分类体系。可以预计,l癫癎和癫癎综合征的分类不会成为一个固定的二分法的方案,l而是根据不同的目的用不同的方式进行分类。
核心l:i根据标准描述性术语对发作时的症状进行描述。这种描述不涉及病因、i解剖或发病机制,l根据临床或研究的需要可以较短或很详细。虽然对发作现象的起始和演变的详细描述通常是不必要的,l但在某些情况下可能非常有用,l例如对术前评估的患者,l或探索某一临床行为的解剖基础和病理生理机制时。临床医生和研究人员之间的交流将会由于规范化的发作症状学描述而大为加强。
核心2:i患者的发作类型、i患者的体验,l来自于一个公认的发作类型表,l成为具有病因学、i治疗学及(或)预后含意的诊断实体。如果可能,l要表明在脑中的定位,l如果是反射性癫癎则需要说明具体的刺激因素。工作组已列出了现在被接受的癫癎类型,l包括各种形式的持续状态,l以及导致反射性癫癎的可能诱导因素(见下表)。癫癎的发作类型分为“自限性发作”和“持续性发作”,l并进一步分为“全面性发作”和“局灶性发作”。出于特殊的需要,l可以对此分类进行不同的组合、i分组和分类。

核心3:i根据已被接受的癫癎综合征列表进行分类(见下表)。这种诊断有时是不可能的。在推荐的表中区别了癫癎综合征和有癫癎样发作却不需作出癫癎的诊断的情况,l并注明了仍在进行研究的一些综合征。需要强调的是,l在表7-8中包括了一些仍在讨论中的综合征,l如“不同表型的特发性全面性癫癎”这个新概念和“反射性癫癎”,l工作组将根据不断得到的新信息和建议对此进行修改并使之完善。和发作类型一样,l出于不同的需要时。可以对此分类进行不同的组合、i分组和分类。对癫癎综合征进行分类的另一个方法举例于下表。虽然这个分类体系对癫癎学家来说容易理解,l但为了教学和初级保健医生的方便应用,l应该有一个更简单的版本。出于对流行病学研究、i临床药物实验、i术前评估和基础研究的需要,l分类应更加详细,l甚至与此完全不同。


核心4:i阐明已知的病因。该病因可能是与癫癎发作或综合征相关的疾病分类中的某一特定疾病(见下表)、i一种基因缺欠或一种具体的病理改变,l如症状性局灶性癫癎。表7-11列出的常见的与癫癎发作相关的一些疾病仅是初步的结果,l工作组在下一个执行期内将会对此做进一步完善。

核心5:i这是一个可供选择的设计,l主要是关于癫癎造成损伤的程度。损伤的分类将根据世界卫生组织(WHO)ICIDH-2功能和残障的国际分类标准制订,l现在正在进行中。可能会根据发作性疾患的具体情况进行必要的修改。