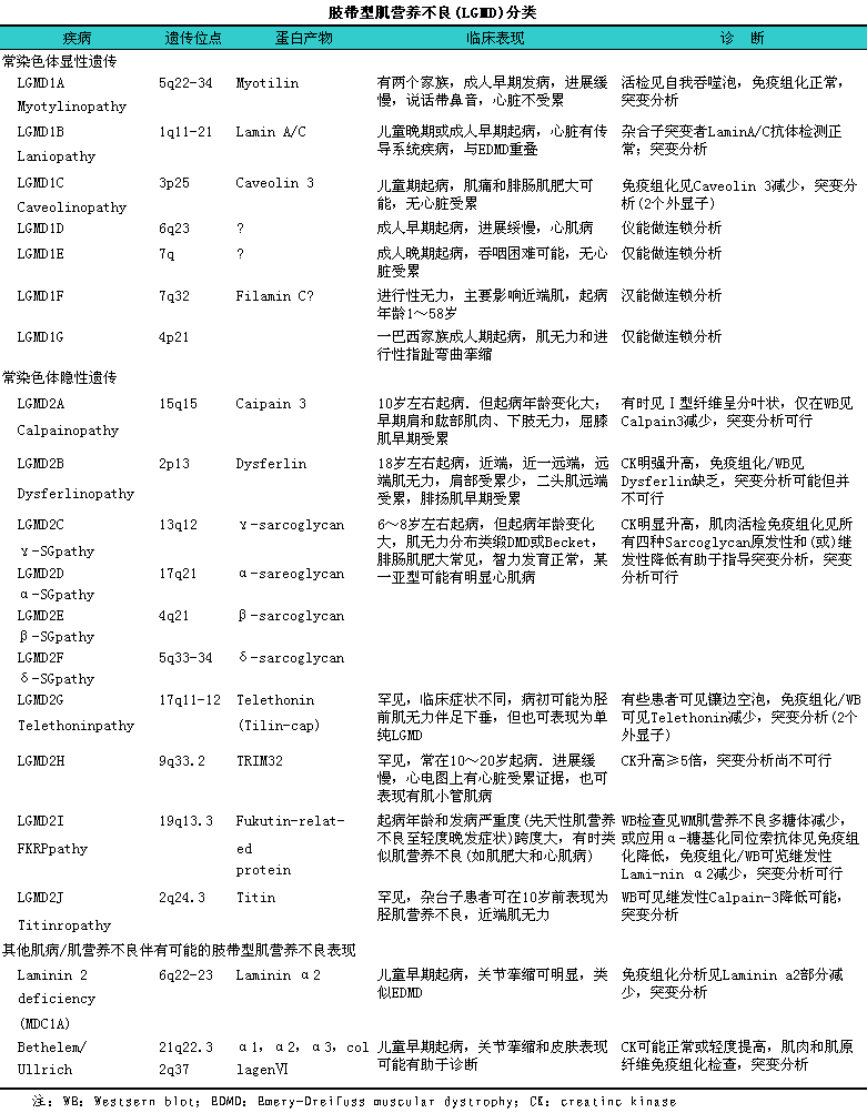
进行性肌营养不良是一组遗传性肌肉变性疾患,l其临床特征为进行性肌肉无力和肌萎缩,l分子生物遗传学检查已发现多种缺陷的肌肉蛋白(见下表)。
(一)分类


引自:i
Bonnemann1CG.2005.Limb-girdle1muscular1dystrophy1in1childhood.Pediatric1Annals,l34(7):i569~577
E1-Bohy1AA,lWong1RI.2005.The1diagnosis1of1muscular1dystrophy.Pediatric1Annals,l34(7):i252~530