(一)SLE活动性表现
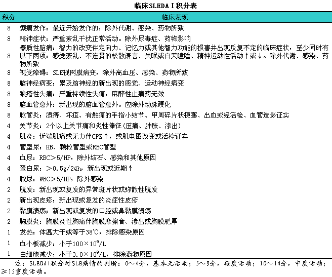
各种SLE的临床症状,l尤其是新近出现的症状,l均可提示疾病的活动。与SLE相关的多数实验室指标,l也与疾病的活动有关。提示SLE活动的主要表现有:i中枢神经系统受累(可表现为癫癇、i精神病、i器质性脑病、i视觉异常、i脑神经病变、i狼疮性头痛、i脑血管意外等,l但需排除中枢神经系统感染),l肾脏受累(包括管型尿、i血尿、i蛋白尿、i脓尿),l血管炎,l关节炎,l肌炎,l皮肤黏膜表现(如新发红斑、i脱发、i黏膜溃疡),l胸膜炎、i心包炎,l低补体血症,lDNA抗体滴度增高,l不明原因的发热,l血三系减少(需除外药物所致的骨髓抑制),l血沉增快等。国际上通用的几个SLE活动性判断标准包括;SLEDAI(Systemic1Lupus1Erythematosus1Disease1Activity1In.1dex),lSLAM(Systemic1Lupus1Activity1Measure)、i0UT(Henk1Jan1Out1score)等。其中以SLEDAI最为常用(见下表),l其理论总积分为105分。但实际绝大多数患者积分小于45,l活动积分在20以上者提示很明显的活动。

(二)SLE病情轻重程度的评估
1.轻型SLE11SLE诊断明确或高度怀疑,l临床病情稳定,lSLE可累及的靶器官(包括肾脏、i血液系统、i肺脏、i心脏、i消化系统、i中枢神经系统、i皮肤、i关节)功能正常或稳定,l呈非致命性,l无明显SLE治疗药物的毒副反应。
2.重型SLE11包括:i①心脏;冠状动脉血管受累。Libman-Sacks心内膜炎,l心肌炎,l心包填塞,l恶性高血压;②肺脏;肺动脉高压。肺出血,l肺炎,l肺梗死,l肺萎缩,l肺间质纤维化;③消化系统;肠系膜血管炎,l急性胰腺炎;④血液系统;溶血性贫血,l粒细胞减少(WBC<1×109/L),l血小板减少(<50×109/L),l血栓性血小板减少性紫癜,l动静脉血栓形成;⑤肾脏:i肾小球肾炎持续不缓解,l急进性肾小球肾炎,l肾病综合征;⑥神经系统:i抽搐,l急性意识障碍,l昏迷,l脑卒中。横贯性脊髓炎,l单神经炎/多神经炎,l精神性发作,l脱髓鞘综合征;⑦其他:i包括皮肤血管炎、i弥漫性严重的皮损、i溃疡、i大疱、i肌炎、i非感染性高热有衰竭表现等。
SLE活动性和病情轻重程度的评估是治疗方案拟订的先决条件。