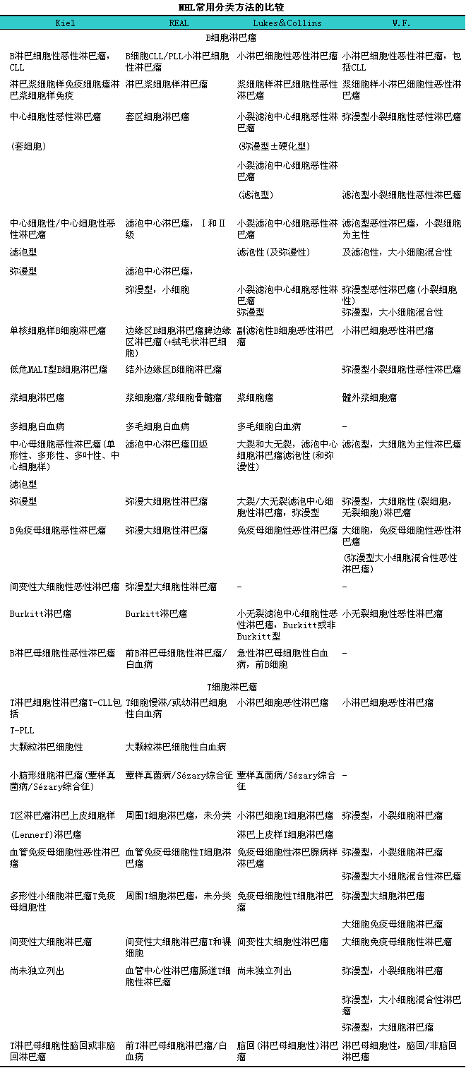
非霍奇金淋巴瘤的分类(十四)(常用分类法比较)

NHL常用分类方法比较如下(见下表)