一、i疾病概述
1828年,l法国皮肤科医生Biett曾描述过这样一位患者:i面部出现像被狼咬过后的不规则红斑,l并将这种皮肤表现称为“红斑狼疮”。直至20世纪初,l美国医生Osier提出“系统性红斑狼疮”一词。系统性红斑狼疮(systemic1lupus1erythema-tosus,lSLE)是一种临床表现有多系统损害症状的慢性系统性自身免疫病,l其血清具有以抗核抗体为主的大量不同的自身抗体,l病程以病情缓解和急性发作交替为特点。
【病因和发病机制】
SLE确切的病因和发病机制目前还不明确。它是一种多因素相互作用的非常复杂的过程,l包含多基因遗传因素和环境因素。免疫调节障碍是SLE发病的一个非常重要的因素,l包括凋亡细胞和免疫复合物的清除障碍、i免疫耐受的缺失、i抗原负荷的增加、iT辅助细胞的过量和对B细胞抑制的障碍、iTh1/Th2细胞因子网络的失衡、iB细胞过度激活和大量致病性自身抗体的产生。
1.遗传因素 流行病学及家系调查资料表明SLE患者第一代亲属中患SLE者8倍于无SLE患者家庭。单卵双胞胎患SLE者5~10倍于异卵双胞胎的发病率。已证明SLE易感性与多个基因相关。总的说来:i①SLE是个多基因病;②多个基因在某种条件下相互作用,l改变了正常免疫耐受性而致病;③基因与临床亚型及自身抗体有一定相关性;④在动物实验中看到有保护性基因。
2.性别、i性激素和下丘脑-垂体-肾上腺轴11SLE主要发生于女性,l在青春期前或绝经期后发病较少见,l这表明体内性激素在SLE发病中起一定作用。SLE患者体内过量的雌激素和不足的雄激素可能导致免疫反应的改变。有研究发现雌激素可延长自身免疫细胞的寿命,l增加Th2型细胞因子的产生和刺激B细胞产生自身抗体。雄激素对免疫系统的作用与雌激素相反。最近发现催乳素和促性腺激素释放激素(GnRH)也是一种免疫刺激性激素。下丘脑-垂体-肾上腺轴(HPA)是应激系统的主要组成部分。应激时机体通过HPA轴导致血液中糖皮质激素浓度升高,l从而阻碍自身免疫反应或免疫应答。HPA轴缺陷可能导致机体自身免疫紊乱。已经有证据表明狼疮患者都存在HPA轴的缺陷。
3.环境因素11日晒是诱发和加重SLE的公认因素,l紫外线尤其中波紫外线的致病性最强。皮肤暴露于紫外线能改变DNA的结构和化学性质,l诱导角质化细胞的凋亡和胞浆、i胞核抗原的抗原簇形成,l除了引发Ro抗原和nRNP抗原外,l它还可能加强这些抗原的抗原性。很多药物如芳族胺类(如普鲁卡因胺)或肼胺类(如肼屈嗪)能引起狼疮样综合征。肼屈嗪存在于烟草及烟草烟雾中。永久性染发剂中含有芳族胺,l它能通过头皮被吸收。饮食中含L-刀豆氨酸的苜蓿芽与狼疮样综合征的发生有关联。病原体如EB病毒有可能通过激活B细胞激发或加重SLE。
4.细胞凋亡异常 细胞凋亡是一种有秩序的细胞破坏过程。在正常情况下,l凋亡细胞在凋亡的早期阶段被吞噬细胞吞噬,l没有细胞内容物释放人胞外微环境,l不会引起炎症和免疫反应。细胞凋亡缺陷导致致病性淋巴细胞寿命延长被认为是SLE的发病机制之一。另一方面,l活动期SLE患者总淋巴细胞的捅亡率增加。在SLE发病中细胞凋亡率的增高理论上会增加细胞内抗原的外渗和暴露,l这种抗原能触发自身免疫性反应。最近的研究显示SLE患者的巨噬细胞对凋亡细胞的清除能力受损。
5.免疫应答紊乱 SLE有多种免疫细胞系统的失常,l其结果是自身反应性T辅助细胞的增多、i多克隆B细胞的激活、i自身抗体的产生及免疫复合物的形成。活动性SLE患者的外周血中各阶段B细胞的数量均增加,l并且是异常激活。SLE患者的B细胞似乎更容易被抗原、i细胞因子及其它刺激物刺激而导致多克隆激活。SLE患者T细胞功能也有显著异常,l虽然其外周血T细胞总数往往减少,l但自身反应性T细胞则有明显增多。
6.免疫调节缺陷 SLE患者的巨噬细胞清除免疫复合物功能存在缺陷是SLE发病的重要机制之一。凋亡细胞为免疫原诱导自身反应性淋巴细胞产生自身抗体,l并形成免疫复合物。SLE患者非炎症性吞噬凋亡细胞的功能也存在障碍。SLE致病性自身抗体的产生是CD4+和CD8+辅助性T细胞之间相互作用的结果,l还有双阴性T细胞(CD4-CD8-)和B细胞之间的相互作用。已经证明活动性SLE患者CD8+抑制性T细胞和NK细胞往往不能抑制多克隆免疫球蛋白和自身抗体的产生。这种对B细胞的抑制功能受损可能是导致SLE的因素之一。
7.细胞因子网络失衡 细胞因子网络失衡是SLE发病机制中的重要组成部分。多数人认为,lSLE患者中PBMC产生的Th1细胞因子如IL-2、iIFN-γ减少,l而Th2细胞因子如IL-4、i10增加,l并认为Th2细胞及其细胞因子在SLE发病中起关键作用,lTh1/Th2失衡以Th1的下降及Th2的升高为主。但也有许多研究报道在初发SLE或SLE活动期,lPBMC产生IL-2和IFN-γ大量增加,l引起组织损伤。IL-12是B细胞、i巨噬细胞和树突状细胞产生的异二聚体细胞因子,l它能促进细胞免疫而对体液免疫发挥抑制作用。IL-10/IL-12比例失调在SLE患者细胞免疫缺陷的机制中发挥重要作用。
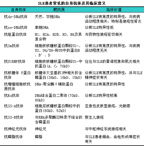
8.自身抗体产生 SLE患者免疫紊乱的结果导致自身抗体的产生。其中最重要的是抗核抗体(ANA),l它能在95%以上患者中检查到。抗ds-DNA抗体和抗Sm抗体是SLE的特异性抗体。抗ds-DNA抗体滴度会随着时间和病情活动程度的变化而变化,l而抗Sm抗体的滴度则通常是固定不变的。抗ds-DNA抗体的最显著特点是它与狼疮性肾炎的联系。抗ds-DNA抗体与肾组织具有高亲和力,l它能与肾小球的基底膜结合,l或与其它肾小球抗原如Clq、i核小体、i硫酸肝索等结合,l还有可能把免疫复合物锚定在肾脏,l引起补体的激活和局部炎症。此外,l抗血小板抗体及抗红细胞抗体导致血小板和红细胞破坏,l临床出现血小板减少和溶血性贫血。抗SSA(Ro)抗体经胎盘进入胎儿心脏引起新生儿心脏传导阻滞。抗磷脂抗体引起抗磷脂抗体综合征(血栓形成,l血小板减少,l习惯性自发性流产)。抗核糖体抗体与神经精神狼疮相关。
【临床表现】
SLE可急性发作或隐匿发病,l病程常缓解与复发交替。临床症状多样,l患者之间临床表现差异较大。早期症状往往不典型。
1.全身症状 活动期患者大多数有全身症状。约90%患者在病程中出现各种热型的发热,l尤以低、i中度热为常见。此外尚可有疲倦、i乏力、i厌食、i体重下降等。
2.皮肤粘膜 80%患者在病程中出现皮疹,l包括颧部蝶形红斑、i盘状红斑、i光过敏、i指掌部或甲周红斑、i面部及躯干皮疹等。其中以颧部蝶形红斑最具有特征性。40%的患者出现光过敏,l30%患者在急性期出现口腔溃疡。浅表皮肤血管炎可表现为网状青斑。40%患有脱发。30%患者有雷诺现象。与SLE相关的特殊皮肤类型有亚急性皮肤型红斑狼疮和深层脂膜炎型红斑狼疮。
3.关节、i肌肉和骨骼 多发性关节疼痛或关节炎是SLE最常见(90%)的症状之一。全身所有关节均有可能累及,l然而,lSLE典型的关节病变表现为对称性双手小关节、i腕关节和膝关节的疼痛和轻度肿胀,l多呈短暂阵发性、i游走性特点,l但关节炎症体征如红肿者少见,l并且关节侵蚀性破坏和严重畸形者也少见。40%~80%的SLE患者诉有肌痛、i肌无力,l但仅5%~10%的患者出现炎症性肌病。有小部分患者在病程中出现股骨头坏死。SLE患者常出现骨质疏松.多和激素治疗有关。
4.狼疮性肾炎(lupus1nephritis,lLN)11肾脏受累是SLE常见的临床表现.是影响SLE远期预后的主要因素。WHO将LN分为6型(见病理检查),l几乎所有患者的肾组织都有病理变化,l有临床表现者约占75%,l可表现为蛋白尿、i血尿、i管型尿、i肾性高血压、i肾功能不全等。早期患者以蛋白尿和尿中出现多量肾小球源性红细胞(尿红细胞形态为非均一型)为常见。大部分患者在病程较早阶段,l其肾损害经合理治疗后症状可以消失或缓解,l也有一部分呈进行性发展为肾衰竭。
5.心血管系统 约30%的SLE患者有心血管表现,l心脏受累包括心包炎、i心肌炎,l心内膜炎、i冠状动脉病变,l其中以心包炎最常见。后者可为纤维性心包炎或渗出性心包积液,l超声心动图对诊断有很大的帮助。约10%患者有心肌损害,l多数临床症状不明显,l但严重者可发生心力衰竭导致死亡。典型的SLE心内膜受累是Libman-Sacks非细菌性疣状心内膜炎,l多见于二尖瓣和主动脉瓣。SLE患者发生冠状动脉病变的概率为正常对照的50倍,l尤其是30~40岁的女性。心血管受累的另一临床表现为高血压。血管炎是SLE的基本病变,l可累及大、i中、i小血管,l以小血管多见。抗磷脂抗体阳性患者可出现抗磷脂抗体综合征如动、i静脉血栓形成的表现。
6.肺脏 胸膜炎是SLE最常见的肺部表现,l约35%患者有胸腔积液,l多数为少量至中量(400~11000m1),l呈双侧性,l胸水性质为渗出性,l临床表现为咳嗽、i胸痛和呼吸困难。浸润性肺部病变包括急性狼疮性肺炎和慢性肺间质病变,l后者较少见。急性狼疮性肺炎表现为发热、i干咳、i气促、i发绀等;肺x线可见片状浸润阴影,l多见于双下肺,l有时与肺部继发感染很难鉴别;血气分析均显示低氧血症。肺动脉高压多出现在有肺血管炎或有雷诺现象患者。其它少见的肺脏表现有肺栓塞、i肺泡出血、i气胸、i“挛缩肺”现象。
7.神经精神系统 约20%~70%患者累及神经系统,l包括中枢神经、i脑神经、i周围神经和精神症状,l尤以累及脑为多见,l称为神经精神狼疮(neuropsychiatric1lupus1erythemato-sus,lNPLE)。这类患者表现为癫痫,l头痛,l呕吐,l偏瘫,l意识障碍;或为幻觉,l妄想,l猜疑等各种精神障碍症状。癫痫和精神症状为SLE神经系统受累最常见最主要的表现。有NPLE表现的均为病情活动者。中枢神经受累者腰椎穿刺检查除颅内压升高外,l部分患者的脑积液尚出现蛋白量增高,l白细胞数增高和葡萄糖量减少。影象学检查对NP狼疮诊断有帮助。本病应和中枢神经结核或真菌感染相鉴别。NPLE的发病机制主要与脑部血管炎、i抗神经元抗体、i抗rRNP抗体和抗心磷脂抗体有关。
8.消化系统 约30%患者有消化系统病变,l包括食管炎、i溃疡病、i弥漫性腹膜炎、i肠系膜血管炎、i胰腺炎、i免疫性肝炎和炎症性肠病等。弥漫性腹膜炎常表现为腹痛、i全腹压痛,l少数患者出现腹水征。肠系膜血管炎常表现为隐匿性或剧烈下腹痛。血清转氨酶升高应首先考虑免疫性肝炎。其中部分患者以上述症状为首发,l若不警惕,l易于误诊。少数可并发急腹症,l如胰腺炎.肠坏死,l肠梗阻。消化系统症状与肠壁和肠系膜的血管炎有关。
9.血液系统 活动性SLE约60%有贫血,l多为正色素、i正细胞性贫血,l多与疾病活动有关,l原因有非免疫性贫血和免疫性贫血两类,l后者多为Coomb’s试验阳性的溶血性贫血。约40%患者白细胞减少或淋巴细胞绝对数减少,l后者是因为淋巴细胞凋亡增加所致。约20%患者有血小板减少,l有的患者因血小板减少明显而发生各系统出血。血小板减少主要与抗小板抗体、i抗磷脂抗体有关。约20%患者有无痛性轻或中度淋巴结肿大,l以颈部和腋下为多见。淋巴结病理往往表现为淋巴结组织反应性增生,l少数为坏死性淋巴结炎。约15%患者有脾大。
10.内分泌系统 大多数SLE患者雌性激素增多、i雄性激素减少,l女性患者多有月经不调。SLE患者发生甲状腺疾病如甲状腺功能亢进、i甲状腺功能低下、i免疫性甲状腺炎,l以及胰岛素依赖性糖尿病的概率增大。医源性内分泌紊乱也比较常见,l如糖皮质激素应用后发生糖尿病;突然停用激素后导致肾上腺功能不全;狼疮肾透析患者出现甲状旁腺功能亢进等。
11.抗磷脂抗体综合征(antiphospholipid1antibody1syn-drome,lAPS)1 抗磷脂抗体综合征(APS)可出现在SLE的活动期。其临床表现为动脉和(或)静脉的血栓形成、i习惯性自发性流产、i血小板减少,l患者血清不止一次出现抗磷脂抗体(抗心磷脂抗体或狼疮抗凝物)。SLE患者血清中可以出现抗磷脂抗体而不一定有APS。APS出现在SLE者为继发性APS。
12.干燥综合征(Sj?gren’s1syndreme,lSS)11约30%的SLE有继发性SS并存。有唾液腺和泪腺功能不全。
13.眼、i耳鼻喉 约15%患者有眼底变化,l如出血,l视乳头水肿,l视网膜渗出物等,l其原因是视网膜血管炎。另外血管炎可累及视神经,l两者均影响视力。听觉器官受累在SLE少见,l偶有浆液性中耳炎、i前庭炎及听神经受累导致耳鸣、i耳聋的报道。
【诊断和鉴别诊断】
美国风湿病学会(ACR)1997年的SLE分类标准,l对诊断SLE很有价值(见下表)。

在上述11项中,l如果有≥4项阳性(包括在病程中任何时候发生的),l则可诊断为SLE,l其特异性为98%,l敏感性为97%。
SLE早期可很不典型,l有6%可仅表现为肾损害,l易被误诊为原发性肾小球疾病,l故在育龄妇女,l应警惕SLE的可能性,l如有可疑,l应作抗核抗体,l抗dsDNA抗体等检查,l以便早期诊断。
SLE应与下述疾病鉴别;类风湿关节炎,l各种皮炎,l癫痫病,l精神病,l特发性血小板性紫癜和原发性肾小球肾炎等。也需与其他结缔组织病相鉴别。有些药物如肼苯哒嗪、i甲基多巴、i异烟肼等,l如长期服用,l可引起类似SLE表现(药物狼疮)。但其极少有神经系统症状和肾炎,l抗dsDNA抗体和抗Sm抗体阴性,l血清补体常正常,l可资鉴别。
二、i检验诊断
系统性红斑狼疮的诊断主要依赖于临床表现和实验室检查。抗dsDNA抗体是SLE最重要的诊断标志之一,ldsDNA与相应自身抗体形成的免疫复合物可导致皮下、i肾脏和其他器官的组织损伤,l该抗体滴度与疾病的活动性相关。另外,l抗Sm抗体也是SLE的特异性标志。SLE患者中还可检出其他抗体,l如抗核糖核酸、i组蛋白以及其他核抗体。而药物诱导的狼疮中常可检出抗组蛋白抗体。
【主要检验项目】
1.抗核抗体 抗核抗体(ANA)是风湿性疾病的筛选性试验,l未经治疗的SLE患者几乎95%以上都能检出抗核抗体,l且滴度较高,lANA阴性基本可排除SLE。但ANA并非SLE特异的自身抗体,l也见于药物性狼疮、i混合性结缔组织病等其他风湿性疾病。特别是低滴度的ANA可出现在感染、i肿瘤及正常人中。未加稀释的正常人血清约有1/3呈阳性结果,l因此实验室一般将血清进行1:i80稀释后进行检测。ANA滴度与疾病的活动性无相关性,l高滴度ANA阳性也不一定预示病情严重程度。
2.抗ds-DNA抗体 抗dsDNA抗体对SLE有较高的特异性,l70%~90%的活动期SEE患者该抗体阳性,l且抗体滴度的消长与SLE疾病的活动程度性相平行,l随着疾病活动的控制,l抗体滴度可以下降或消失,l可作为治疗和预后的指标。抗dsDNA抗体被认为是参与SLE发病机制的主要自身抗体,l它与细胞外以核小体形式存在的DNA形成免疫复合物,l沉积在毛细血管导致器官的损伤。该抗体常与肾病和中枢神经系统的累及有关。
3.抗Sm抗体 抗Sm抗体是SLE的标记性抗体之一,l特异性达99%,l但灵敏度仅20%~30%。抗Sm抗体水平不与SLE疾病的活动性相关,l治疗后的SLE患者也可存在抗Sm抗体阳性。抗Sm抗体的检测对早期、i不典型的SLE或治疗后的回顾性诊断有很大帮助。
4.抗组蛋白抗体 SLE患者中抗组蛋白抗体的阳性率为30%~80%,l并且常伴有抗dsDNA抗体阳性,l在SLE患者中主要以抗H2A、i抗H2A-2B和抗H1的IgG型抗体为主。95%以上的药物诱导性狼疮可出现抗组蛋白抗体,l常见的药物有肼苯达嗪、i异烟肼及氯丙嗪,l但不同的药物可诱导出针对不同组蛋白的抗体,l其最主要的靶抗原是H2A-2B。药物性狼疮患者通常抗dsDNA抗体阴性。
5.抗核糖体P蛋白抗体 抗核糖体P蛋白抗体又称抗rRNP抗体,l几乎只对SLE特异,l为SLE另一标记性抗体,l但对SLE患者的诊断敏感度仅为10%~20%,l有报道该抗体主要与伴有精神症状的中枢神经损伤型SLE相关,l与抗ds-DNA抗体不相关,l在精神症状发作前及发作期抗rRNP抗体效价升高。具有脑炎和神经病的SLE患者中,l抗rRNP抗体敏感性达56%~90%。另外,l该抗体与小儿SLE的相关性也已被证实。
6.抗增殖细胞核抗原抗体 抗PCNA抗体对SLE有很高的特异性,l为SLE又一标记性抗体,l但其对SLE的灵敏度仅为3%~6%,l该抗体很少见于其他疾病。另据文献报道,l抗PCNA抗体可能与系统性红斑狼疮患者发生弥漫性增殖性肾小球肾炎相关。抗PCNA抗体已成为分子学家和细胞学家研究DNA合成、i修复和调节的自身抗体,l因此它对了解一个重要的细胞过程有其重大作用。
7.抗核小体抗体 抗核小体抗体在SLE诊断中的意义已被许多临床研究肯定。最近研究发现抗核小体抗体在SLE患者中的敏感性为69%~74%,l特异性为94.6%~100%,l说明该抗体是诊断SLE敏感性和特异性均较高的自身抗体。抗核小体抗体分别与抗核蛋白(DNP)抗体、i抗双链DNA(dsDNA)抗体联合检测对SLE诊断的敏感性可提高到75%和70%以上,l因而具有一定的临床诊断价值。
8.抗神经元抗体 采用神经母细胞瘤细胞为抗原建立ELISA方法来检测患者血清中的抗神经元抗体,l此抗体对诊断SLE的特异性较高,l尤其当患者脑脊液中的抗神经元抗体阳性时,l是诊断中枢神经系统狼疮的敏感而特异的指标,l且抗体水平与神经系统病变的病情活动呈正相关。
9.补体 与低补体血症有关的风湿免疫性疾病主要是SLE,l约75%~90%SLE患者血清补体减少,l尤其在活动性狼疮肾炎、i中枢神经型狼疮等,l以CH50及C3变化最为敏感,l其原因主要是由于SLE患者体内循环免疫复合物水平的增加而造成补体消耗增加。当SLE患者病情控制后补体可逐步回复到正常水平,l因此补体降低也被认为是SLE疾病活动重要指标之一。
10.抗磷脂抗体
(1)抗心磷脂抗体(ACA):iACA是抗磷脂抗体中最具代表性的一种抗体,l因ACA的特异性最强,l与各种疾病关系的研究也最多。该抗体在SLE患者中阳性检出率也较高,l阳性率可达20%~50%,l主要是IgG型和IgM型,l血栓形成、i习惯性流产和血小板减少主要与IgG型的抗体有关,l而IgM型与溶血性贫血和中性粒细胞减少有关。血清及脑脊液中ACA的检测更有助于神经精神性狼疮患者的临床诊断。ACA阳性SLE患者发生血管炎、i溶血性贫血、i心脏及中枢神经系统损害的几率明显高于ACA阴性者,lACA阳性的SLE女性患者因血小板凝集功能增强,l血栓素增加,l更易形成血栓,l妊娠时易发生流产。
(2)抗β2-糖蛋白1抗体:i抗β2-糖蛋白1抗体(抗β2-GP1抗体)的主要抗原是β2GP1,l无论是抗心磷脂抗体还是狼疮抗凝物质与带负电荷的磷脂结合时,l都需要辅助因子β2GP1的参与。β2GP1是一种能结合阴离子磷脂的载脂蛋白,l当磷脂与β2GP1结合,l使β2GP1表面结构改变而出现被ACL识别的表位,l从而发生反应。有研究显示,lACA似乎是直接针对含有β2GP1的阴离子磷脂复合物,l或是针对β2GP1与磷脂结合中暴露的抗原决定簇的,l而与不含β2-GP1的磷脂无反应,l因此,l有人认为检测β2GP1抗体可能比ACL更有意义。
(3)狼疮抗凝物质(LAC);狼疮抗凝物(lupus1antico-agulant,lLAC)是一种磷脂依赖性的病理性循环抗凝物质,l为免疫球蛋白IgG、iIgM或两者混合型的抗磷脂抗体,l主要存在于系统性红斑狼疮等自身免疫性疾病、i肿瘤,l还可见于动、i静脉血栓形成及习惯性流产患者,l因其首先在SLE患者中发现而得名。LAC由于抑制磷脂的生物学特性,l其对血液凝血系统除具有“抗凝”作用外,l在临床上更为重要的是它的“促凝”作用,l在机体内可抑制抗凝血过程,l促进血栓形成。
(4)梅毒血清假阳性试验:i抗磷脂抗体可以导致梅毒试验假阳性反应,l该抗体与梅毒血清反应生物学假阳性的相关性强是由于磷脂抗原与梅毒血清抗原都有磷脂成分之故。梅毒试验假阳性反应即梅毒非特异性试验(如VDRL)阳性而螺旋体特异性抗体试验阴性,lSLE患者由于血清存在抗磷脂抗体,l故可导致梅毒血清试验假阳性,l属于SLE分类标准之一。但梅毒血清反应在SLE中的阳性率明显低于抗磷脂抗体。
11.狼疮细胞 系统性红斑狼疮患者血液内有一种红斑狼疮因子,l是IgG类的抗核抗体。它能作用于白细胞膜使之受伤,l并使细胞核肿胀,l失去原有的染色质致密结构,l形成一种均匀无结构的云雾状物体,l称为均匀体。这种均匀体被成熟的中性粒细胞吞噬后即形成红斑狼疮细胞(LE)。以往将狼疮细胞阳性作为SLE诊断的实验室指标之一。1994年美国临床病理家协会明确提出:iLE细胞检查是一项已过时的试验,l它应被更具有确定性的免疫学方法取代。可替代LE细胞试验的方法有:iANA、i抗DNP抗体、i抗Sm和抗ds-DNA抗体检测。
【相关检验项目】
1.血常规 SLE患者血常规检查常会出现白细胞、i血小板、i血红蛋白低于正常水平,l特别在疾病活动期下降更明显,l约5%的SLE患者血小板低于50×109/L,l当低于20×109/L时,l易导致出血和紫癜,l以颅内出血最为危险。
2.血沉系统性红斑狼疮患者血沉常增快,l对判断疾病是否活动有一定参考价值。但部分患者疾病活动虽已得到控制,lESR仍可维持增快,l可能是由于SLE患者持续存在高多克隆丙种球蛋白血症而导致血沉测定结果的偏高。
3.尿常规 SLE患者常出现肾脏的受累,l尿常规检查可出现蛋白、i红细胞及管型,l有时还出现白细胞。定期检查尿常规可以监视SLE是否引起肾功能损害。
4.血清免疫球蛋白11系统性红斑狼疮患者血清免疫球蛋白定量可发现免疫球蛋白多克隆性增高,l即IgG、iIgM、iIgA均增高,l蛋白电泳也显示γ球蛋白升高。但免疫球蛋白升高也可发生于慢性感染、i慢性肝病、i肝癌、i淋巴瘤,l以及类风湿性关节炎等自身免疫性疾病。
5.C反应蛋白11SLE患者大多CRP轻度升高,l对判断SLE有无活动投有帮助。但当CRP明显升高时要考虑是否合并感染或全身血管炎。
6.抗UlnRNP抗体抗UlnRNP抗体是混合性结缔组织病(MCTD)的标志性抗体,l在SLE中的发生率约为30%~50%,l对SLE的诊断特异性不高,l往往与SLE的雷诺现象和肌炎相关,l但阳性患者大多不发生肾炎。
7.抗ssDNA抗体 由于抗ssDNA抗体测定结果缺乏疾病特异性,l一般较少用于临床常规检测。但当抗dsDNA抗体阴性而SLE的诊断尚未明确时,l高滴度抗ssDNA抗体的存在对SLE的诊断也有参考意义。由于很多SLE患者血清中存在的抗DNA抗体能同时与dsDNA和ssDNA抗原反应,l表明两者有相同的抗原表位,l因而有人认为,l不能排除抗ssDNA也有致病作用,l甚至导致肾脏病变的可能。
8.抗Ku抗体 抗Ku抗体在全身性硬化症、i多发性肌炎中有较高的阳性率和特异性,l也可在SLE患者中检出,l但阳性率约为10%。
9.抗SS-A(Ro)抗体抗SS-A抗体在SLE中的发生率约为25%~60%,l52KD的多肽条带多见于干燥综合征,l而60KD的多肽条带多见于SLE患者,l干燥综合征患者抗SS-A常与抗SS-B抗体同时存在,l而SLE患者抗SS-A可单独存在,l常有皮肤光敏感和肾脏受累。抗SS-A抗体阳性母亲可通过胎盘途径引起新生儿狼疮综合征,l在新生儿狼疮中此抗体阳性率达95%~100%。
10.抗SS-B(La)抗体 抗SS-B(La)抗体是干燥综合征的相关抗体,l在干燥综合征的诊断中较抗SS-A有更高的特异性。该抗体在SLE中的发生率约为10%~35%。
11.抗红细胞膜抗体 活动性SLE患者中约有60%有贫血,l10%左右属溶血性贫血,l若本试验阳性,l在临床上有较大意义。说明患者红细胞表面存在不完全抗体,l可导致补体的激活而引起红细胞的减少。
12.抗血小板相关抗体11抗血小板相关抗体(PAIgA、iPAIgG、iPAIgM)测定是诊断血小板减少性紫癜的指标之一,l在SLE患者中约有20%有血小板的减少,l若患者血清或血小板上存在抗血小板相关抗体说明可通过抗原抗体复合物激活补体而引起血小板的减少,l在临床上有较大诊断价值。
13.类风湿因子 类风湿因子是类风湿关节炎患者的主要诊断指标,l也可出现在SLE患者血清中,l特别在活动性SLE中有较高的阳性率。
14.抗中性粒细胞胞浆抗体11抗中性粒细胞胞浆抗体(ANCA)是血管炎的标志性抗体,l核周型ANCA(p-ANCA)约在10%~15%SLE中存在,l该抗体阳性的SLE是否代表以血管炎为特征的独立病种有待进一步研究,l但SLE中ANCA阳性可能与慢性炎症反应有关。
15.抗端粒抗体 端粒作为一种新发现的SLE相关抗原成分受到关注。抗端粒抗体在SLE中的阳性率为约60%,l特异性为约91%,l在其他自身免疫病中的阳性率约18%。该抗体与抗双链DNA(dsDNA)抗体的产生具有相关性,l可能是一种新的高特异性SLE相关抗体。
【综合评价】
见下表。

【应用建议】
1.临床症状支持SLE的患者,l建议首先检查ANA,lANA阳性不能肯定是SLE,lANA阴性也不能完全排除SLE,l大约5%的SLE患者可出现ANA阴性,l还应进一步检查抗dsDNA抗体、i抗Sm抗体及抗磷脂抗体等指标加以辅助诊断。
2.与SLE某些特殊病理变化相关的指标主要有:i抗dsD-NA与狼疮性肾炎有关;抗SSA抗体,l抗SSB抗体与继发干燥综合征、i新生儿狼疮密切相关;抗rRNP抗体与SLE的精神症状有关;抗U1RNP抗体与雷诺现象有关;血常规检查还可了解SLE的血液系统累及情况;定期的尿常规检查可了解肾脏的损伤情况。
3.判断SLE治疗效果时主要选用补体、i血沉以及抗dsDNA抗体,l还应检测免疫球蛋白、i尿常规和血常规。