一、i疾病概述
功能失调性子宫出血(dysfunctional1uterine1hieeding1DUB)简称功血,l系指由于下丘脑-垂体-卵巢轴功能失调而引起的以月经失调为特征的异常子宫出血,l而无生殖道器质性病变及内科疾病。分为排卵性功血和无排卵性功血两类。无排卵性功血主要发生于青春期和围绝经期,l排卵性功血多见于生育期妇女。
【病因与发病机制】
正常月经周期是一种生物钟现象,l受内外环境因素的影响及神经内分泌的调节,l任何干扰月经神经内分泌调节的因素,l均可导致月经失调和异常子宫出血。
1.无排卵性功血11无排卵性功血患者卵巢内卵泡发育、i闭锁交替,l无黄体形成,l单一分泌雌激素而无孕激素分泌。子宫内膜长期受雌激素刺激,l但缺乏孕激素的作用,l易造成内膜多处自发崩解和出血,l常常是创面一处愈合,l另处又起。
2.排卵性功血有排卵和黄体形成,l但黄体期过短、i月经频发;或黄体萎缩不全,l雌孕激索非同步性撤退,l而造成子宫内膜不能如期完整脱落使月经淋漓不尽。
【临床表现】
1.无排卵性功血以月经周期紊乱、i经期延长及经量不定为特征,l量时多时少,l甚至大出血导致贫血或休克。往往先有数周或数月的停经,l而后阴道不规则流血或大量流血。
2.排卵性功血黄体功能不足表现为月经频发,l周期缩短,l黄体期缩短≤11天。黄体萎缩不全表现为经期延长,l淋漓不尽。
【诊断与鉴别诊断】
目的在于确定异常子宫出血病因、i病理和临床类型,l并排除生殖道器质性病变和内科疾病所致出血。
1.病史包括患者年龄、i月经史、i婚育史及避孕措施,l全身有无慢性疾病如肝病、i血液病等。
2.体格检查包括全身检查、i妇科检查以除外全身性疾病和生殖道器质性疾病。
3.辅助检查通过检验诊断、i卵巢功能检查、i诊断性刮宫、i8型超声、i官腔镜和子宫输卵管碘油造影等以辅助诊断。
4.鉴别诊断诊断功血,l必须排除器质性病变引起的异常子宫出血,l需与妊娠及妊娠相关性疾病如异位妊娠、i自然流产及滋养细胞肿瘤,l生殖道疾病如生殖道良、i恶性肿瘤,l内科疾病如凝血功能缺陷、i出血性疾病以及外源性药物引起的出血及生殖道损伤、i子宫畸形等相鉴别。
二、i检验诊断
功血是全身系统性疾病,l一般通过子宫内膜检查、i实验室常规项目和一些激素水平的测定进行诊断。
【一般检验项目】
1.血常规
(1)检测方法:i自动化血液学分析仪检测法。
(2)标本:iEDTA-K2抗凝全血。
(3)参考范围(成年女性):i血红蛋白(Hb)110g~150g/L;红细胞(RBC)(3.5~5.0×1012/L;血细胞比容(HCT)0.37~0.47;血小板计数(PLT)(100~300)×109/L。
(4)临床诊断意义及评价:i功血常伴贫血发生,l红细胞计数、i血红蛋白、i红细胞比容主要用于诊断是否贫血,l血小板计数用于了解功血是否由于血小板减少引起,l除外血液系统疾病。
2.出、i凝血功能测定11临床上可主要通过对血浆凝血酶原时间(prothrombin1time,lPT)、i活化部分凝血活酶时间(acti1rated1partial1thromboplastin1time,lAPTT)的测定,l用以筛查患者内、i外凝血系统有无异常。
(1)检测方法:i手工法、i自动血凝仪法。
(2)标本:i109mmol/L枸橼酸钠溶液抗凝血浆(全血:i抗凝剂比例为9:i1)。
(3)参考范围:iPT:i11~l3秒;APTT:i32~43秒。
(4)临床诊断意义及评价:i功血时常可因出血致机体凝血因子缺乏致出、i凝血功能改变;另一方面,l因凝血功能缺陷、i出血性疾病等内科疾病也可致出血;两者需注意鉴别,l临床测定出、i凝血功能主要用于筛查机体是否有出、i凝血异常存在,l如存在出、i凝血异常需进一步明确其原因。
3.人绒毛膜促性腺激索(hCG)hCG是滋养层细胞分泌的糖蛋白激素。
(1)测定方法:i放射免疫法;酶联免疫吸附试验;斑点金免疫渗滤试验;荧光酶免疫分析法。
(2)标本:i血清,l尿液。
(3)参考范围:i尿液阴性;血清非孕妇女血hCG<10IU/L,l滋养细胞相关疾病血hCG可>1001000IU/L。
(4)临床诊断意义及评价:ihCG的测定不是功血的诊断指标,l主要用于排除妊娠和滋养细胞疾病。
4.性腺激素(GnRH)测定女性的生殖内分泌活动主要靠下丘脑-垂体-卵巢轴调节,l性激素分泌失调直接影响月经周期,l可导致功血的发生。主要测定项目包括催乳素(prolactin,lPRL)、i黄体生成素(luteinizing1hormone,lLH)、i卵泡刺激素(follicle1stimulating1hormone,lFSH)、i雌二醇(estradiol,lE2)、i孕酮(progesterone,lP)等。
(1)测定方法:i常用放射免疫分析法,l荧光酶免疫分析法。
(2)标本:i血清。
(3)参考范围:i(女性)。
1)PRL(荧光酶免疫法):i卵泡期6.O~18.5μg/L,l排卵期8.0~25.7μg/L,l黄体期5.9~20.9μg/L。
2)FSH(荧光酶免疫法):i卵泡期9.3~16.9IU/L,l排卵期14.8~35.6IU/L,l黄体期2.8~9.7IU/L,l绝经期后期16.74~113.59IU/L.
3)LH(荧光酶免疫法):i卵泡期3.3~12.9IU/L,l排卵期8.8~151.4IU/L,l黄体期0.6~8.6IU/L,l绝经期后期l0.87~58.64IU/L。
4)E2(荧光酶免疫法):i卵泡期88.08~418.38pmol/L,l排卵期227.5~11959.8pmol/L,l黄体期293.6~11001.93pmol/L,l绝经期73.4~322.96pmol/L。
5)孕酮(荧光酶免疫法):i卵泡期0.99~4.83nmol/L,l排卵期1.67~5.03nmol/L,l黄体期16.41~59.02nmol/L,l绝经期0.25~2.48nmol/L。
(4)临床诊断意义及评价:i
1)PRL是垂体前叶分泌的一种多肽蛋白激素,l在生理情况下受下丘脑的调节,l下丘脑释放的多巴胺抑制垂体分泌过多的PRL,l多巴胺与PRL之间仅有短反馈。它还可以直接影响性腺功能。PRL异常使正常的周期性的促性腺激素调节失衡,l卵巢的反应呈现无规律性。
2)FSH和LH均为糖蛋白激素,l受下丘脑分泌的促性腺激素释放激素(GnRH)的调节,lLH和FSH与卵巢或睾丸细胞巾的受体结合,l调节性腺功能,l促进性激素的生物合成及生殖细胞的生成。若FSH和LH的分泌失调,l会影响卵巢激素的分秘及卵泡的成熟而引起功血。
3)E2是雌激素中最主要、i活性最强的激素,l是性腺功能启动的标志。成年女性月经周期中E2呈周期性变化,l95%以上来自发育的卵泡或黄体。它在肝脏灭活后成为雌酮和雌三醇。若E2水平大幅度下降可导致子宫内膜脱落而引起出血。
4)P是一个重要的性激素,l它在月经周期的调节中发挥重要的作用,lP缺乏会导致黄体过早退化,l致使黄体期过短、i月经频发;若P持续分秘会导致黄体期出血、i经期延长、i淋漓不止。
(5)方法学评价及问题:i
1)催乳素浓度随着睡眠而快速增高,l因此理想的取样时间为醒后1~2小时,l一般在上午9~10时;严重溶血标本不能用于测定;一些生理因素如高蛋白饮食、i运动、i精神应激等可致血PRL升高,l分析结果时应予考虑。
2)LH和FSH是应用各自特异的β亚单位抗体制备药盒,l用免疫学方法测定的,l由于LH和hCG有部分结构相同的β亚单位,l因此可出现交叉反应,l对测定结果判断时应予注意。FSH和LH的分泌在男性和女性群体当中都不是持续性的,l而是阵发性的,l因此,l各实验室的参考值可有很大差异。
3)血清E2在女性一生中不同的时期及每个月经周期中,l含量明显不同;每天中也有一定波动,l通常清晨高于下午,l青春期这种差异更大,l为便于比较,l一般要求取血时间标准化。
5.甲状腺轴激素测定11甲状腺的功能状态对女性生殖生理活动有较大的影响,l下丘脑—垂体甲状腺轴与下丘脑垂体卵巢轴两者之间各个水平互有联系和制约。由于甲状腺功能异常,l两个轴系都可受到反馈抑制,l卵巢激素的分泌和代谢受到阻滞,l分解、i灭活和清除过程加快,l子宫内膜逐渐退化、i萎缩,l引起月经失调。临床上主要测定四碘甲状腺原氨酸(T4)、i三碘甲状腺原氨酸(T3)、i游离T3(FT3)、i游离L(FT4)、i促甲状腺素(TSH)来判断甲状腺功能。
(1)测定方法:i常用有放射免疫分析法,l荧光酶免疫分析法。
(2)标本;血清。
(3)参考范围:iTSH10.35~5.5mIU/L,lT3111.0~3.4nmol/L,lT41155~176nmol/L,lFT311.4~4.4ng/L,lFT418~20ng/L。
(4)临床诊断意义及评价:i成年女性甲状腺功能异常可导致月经紊乱,l测定甲状腺轴激素主要用于排除甲状腺功能异常引起的异常子宫出血。
(5)方法学评价及问题:i由于不同实验室采用不同厂家的试剂以及不同的方法,l导致测定正常值结果可有差异。各临床实验室使用的试剂及方法学应相对固定,l最好建立自己实验室的正常范围,l厂家提供的正常值供参考。
6.尿液17-羟皮质类固醇(17-0HCS)与17-酮皮质类固醇(17-KS)测定17-0HCS是尿中G-17上有羟基的所有类固醇类物质,ll7-KS是屎中所有C-l7为酮基的类固醇类物质。是肾上腺皮质分泌的糖皮质激素的主要代谢产物。
(1)测定方法:i主要采用化学比色法。
(2)标本:i收集24小时尿,l用浓盐酸5~lOml防腐,l并准确记录尿量。
(3)参考范围(成年女性):i17-KS120.8~52.1μmol/24h(6.0~15mg/24h),l17-OHCS1l9.27~28.21μmol/24h(6.92~10.32mg/24h)。
(4)临床诊断意义及评价:il7-KS、i17-0HCS是评价肾上腺皮质功能的常用指标,l肾上腺皮质功能失调可导致下丘脑一垂体卵巢轴功能异常引起异常子宫出血,l测定此项目有助于鉴别。
7.阴道脱落细胞学检查11阴道上皮细胞的成熟程度与体内雌激素水平成正比,l雌激素水平越高,l阴道上皮细胞分化越成熟。观察阴道上皮细胞的比例,l可反映体内雌激素水平,l了解卵巢或胎盘功能。
(1)检查方法:i已婚妇女,l窥器下轻刮取阴道上1/3处侧壁上分泌物及细胞;未婚妇女用无菌女用拭子经生理盐水浸湿后,l伸人阴道侧壁上1/3处涂抹。取出拭子,l横放在玻片上向一个方向滚涂,l均匀涂成薄片后,l置于乙醇固定40分钟,l染色,l镜检细胞形态及染色情况。
(2)结果判断:i常用成熟指数(maturation1index,lMI)表示。计算阴道上皮三层细胞百分比,l低倍镜观察200个细胞,l按底层/中层/表层顺序写出,l如底层0,l中层60,l表层40,l则写为0/60/40(卵泡中期)。
(3)判断标准:i一般受雌激素影响的涂片,l基本上无底层细胞;轻度影响患者表层细胞<20%;高度影响患者表层细胞>60%。在卵巢功能低落时会出现底层细胞:i轻度低落底层细胞<20%;中度低落底层细胞可占20%~40%;高度低落底层细胞>40%。
(4)临床诊断意义及评价:i
1)无排卵型功血:i脱落细胞学表现为以雌激素影响为主,l缺乏孕激素作用的征象,l细胞较分散、i平坦,l可能波动在低至中或中至高雌激素水平,l没有周期变化,l特别在经前无堆聚现象。
2)有排卵型功血:i部分患者Ml明显右移,l有周期变化,l中期出现高度雌激素影响。
(5)方法学评价和问题:i检查阴道上皮细胞可反映体内雌激素水平,l单次检查只能反映当时的卵巢功能。因此,l需定期观察才能正确掌握卵巢的动态变化。
8.宫颈黏液检查宫颈黏液检查的动态观察可粗略反映体内雌激素水平及雌、i孕激素作用的转变。
(1)方法:i取宫颈黏液时测定拉力,l观察黏液形态,l然后把它顺方向平铺在玻片上,l待干燥后立即用低倍显微镜检查。
(2)结果判定:i临床常根据羊齿状结晶试验来判定,l也可通过宫颈黏液评分法判定。
1)羊齿状结晶试验:i根据雌激素分泌量的多少而分类。
Ⅰ型:i最典型的羊齿植物叶状结晶。
Ⅱ型:i类似Ⅰ型,l但稍软。
Ⅲ型:i非典型、i干枝且细小的结晶体,l分枝少。
Ⅳ型:i主要为椭圆形或梭形物体,l长轴顺同一方向排列成行。
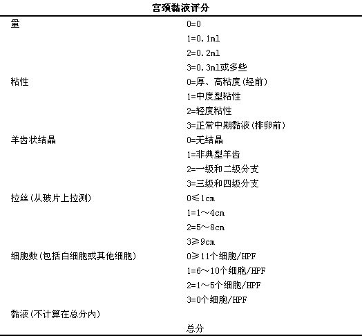
2)Moghissis评分法:i宫颈黏液评分标准见下表,l以15分为排卵前高雌激素满分。

3)世界卫生组织评分法:i在估计黏液的量、i性质、i羊齿状结晶和拉丝的分级与Moghissis评分相同。只在细胞计数略有差异:i>20细胞/HPF=0;11~20细胞/HPF=1;1~10细胞/HPF=2;0细胞/HPF=3。
(3)周期变化:i正常月经周期中,l一般在月经第8~10天出现Ⅲ型结晶;随着体内雌激素水平升高,l转变成Ⅱ型,l至排卵期见Ⅰ型典型的结晶;排卵后又转变为Ⅱ型及Ⅲ型,l在月经周期第22天左右转变为排列成行的椭圆体。
(4)临床诊断意义及评价:i如在经前数天内仍然可见羊齿状结晶,l说明缺少孕酮作用,l属无排卵功血;如见不到羊齿状结晶则意义不大,l因为除功血以外其他因素都可能使结晶消失或变为不典型。
(5)方法学评价及问题:i
1)取样时要注意:i①器械要干燥以免其他杂物影响结果;②勿损伤子宫颈组织,l以免引起出血影响结晶的形成。
2)局部的炎症反应都会影响结晶,l使结晶消失。
【应用建议】
1.功血是由于下丘脑垂体卵巢轴功能失调而引起的以月经失调为特征的异常子宫出血,l检验诊断在功血诊断、i病情监测等方面有重要意义。
2.下丘脑-垂体-卵巢轴及与之相互作用的下丘脑一垂体甲状腺轴的各激素测定如性腺激素(FSH、iLH、iP、iE2)、i甲状腺轴激素、i尿液l7-羟皮质类固醇与l7-酮皮质类固醇等有助于功血原因的判断。
3.宫颈黏液和阴道脱落细胞学检查可反映雌激素的状况,l粗略了解卵巢或胎盘功能。
4.血常规和出凝血功能测定可用于筛查有无凝血异常。