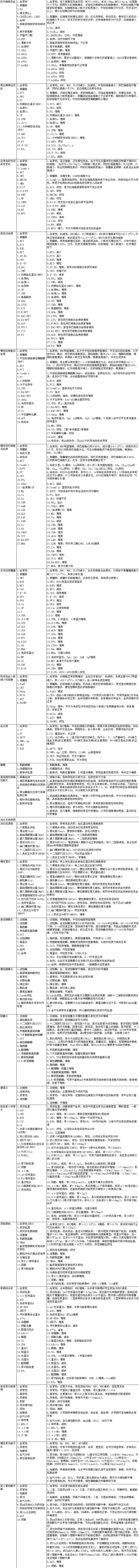
儿科常见疾病组合检验