一、i疾病概述
传染性单核细胞增多症(Infectious1mononucleosis,lIM)是由EB病毒(EBV)所致的急性自限性传染病,l青少年多见,l其临床特征为发热、i咽喉炎、i淋巴结肿大和脾大,l外周血淋巴细胞显著增多并出现异常淋巴细胞,l嗜异性凝集试验阳性,l感染后体内出现抗EBV抗体。
【病因】
EBV属疱疹病毒群。由Epstein和Barr等于1984年从非洲Burkitt淋巴瘤患者的原始淋巴细胞培养中首先发现,l病毒呈球形,l直径约150-200nm,l感染的病毒颗粒包括:i核心、i壳体和外壳,l外壳含有一些病毒抗原,l核心为双股DNA。迄今发现二株可感染人类的EBV:iA型(EBV-1)和B型(EBV-2)。EBV有五种抗原成分,l即病毒衣壳抗原(VCA)、i核抗原(EBNA)、i早期抗原(EA)、i补体结合抗原(可溶性抗原S)和膜抗原(MA)。各种抗原均能产生相应的抗体。
【临床表现】
本病的传染源是病毒携带者及患者,l主要通过经口鼻密切接触传播,l也可经飞沫及输血传播。在儿童及青少年为多见,l潜伏期5~15d,l起病急缓不一。患者多有前驱症状,l如乏力、i头痛、i食欲不振、i恶心、i稀便、i畏寒等,l病后可获持久免疫。IM的主要临床表现见下表。病程多为1~3周,l少数可迁延数月。病情轻,l但有的患者呼吸系统、i泌尿系统、i心血管系统及神经系统可出现并发症。本病预后良好,l病死率仅为1%~2%,l多为系统严重并发症所致。

【诊断和鉴别诊断】
本病根据临床表现、i血象、i嗜异性凝集试验、iEBV抗体测定一般均可以诊断,l详见下表。用分子生物学技术检测EBV是传染性单核细胞增多症诊断和鉴别诊断重要的实验室检查手段。本病还应与下列疾病进行鉴别,l如以咽峡炎表现为主的链球菌感染、i疱疹性咽峡炎、i风湿热等;以发热、i淋巴结肿大为主要表现的结核病、i淋巴细胞白血病等;此外本病还需与心肌炎、i病毒性脑炎、i血清病等相鉴别。

二、i检验诊断
传单的实验室检查包括血常规检查(包括血涂片检查)、i骨髓常规检查、i嗜异性凝集试验、iEBV特异性抗体、iEBV检查等,l其中血常规检查(包括血涂片检查)、i嗜异性凝集试验、iEBV特异性抗体、iEBV检查是IM的重要实验室诊断依据。
【血常规检查】
见下表,l其主要特点是出现较多异型淋巴细胞(简称异淋)。异淋的主要特点是:i胞体大,l胞质量多,l胞质呈深蓝色,l有的可见空泡或有少许颗粒,l染色质较粗,l核形不规则或规则,l有的隐约可见核仁,l见彩图22-1。根据形态特点Downey将异淋分为三型:iⅠ型(即浆细胞型或空泡型)、iⅡ型(即单核细胞型或不规则型)、iⅢ型(即幼淋巴细胞型或幼稚型)。

外周血出现较多的异淋是本病的主要特点之一,l所以对于这类患者,l临床医生要首先考虑IM的可能性。但是外周血出现异淋也见于其他疾病,l如感染(如病毒、i细菌、i原虫等,l尤其是病毒感染)、i免疫性疾病、i过敏、i发热等。流行性出血热、i流行性感冒、i病毒性肝炎、i风疹、i系统性红斑狼疮、i肾病综合征患者、i对氨基水杨酸钠过敏、i苯妥英钠过敏等,l其血涂片中的异淋比例往往较低(流行性出血热除外,l其异淋比例也可>10%)。因此判断血涂片中异淋意义时,l应结合临床表现及血清学检查,l进行综合判断。
【骨髓常规检查】
骨髓无特异性改变,l呈增生性骨髓象,l淋巴细胞增多或正常,l可见少许异淋(骨髓中比例很低或分类200个有核细胞时也未见到)。由此可见传单的血象中细胞成分明显改变,l而骨髓象变化不明显,l这就是传单患者的骨髓象特点,l故一定要同时送血涂片检查(以进一步证实血涂片中有异淋增加)。骨髓检查的主要目的不是诊断传单,l而主要是用于排除其他血液系统疾病的可能性,l如恶性淋巴痛、i慢性淋巴细胞白血病等,l所以临床表现、i血常规检查典型的患者不一定要做骨髓检查。
【血清学检查】
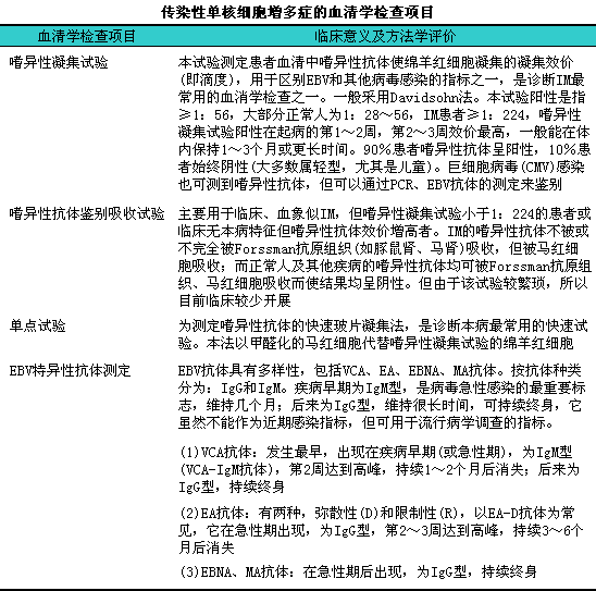
患者血清中存在着嗜异性抗体(与正常血清中的嗜异性抗体——Forssman抗体不同),l该抗体为IgM型,l由于它能使绵羊和马的红细胞凝集,l故称嗜异性凝集素,l嗜异性抗体检查包括嗜异性凝集试验、i嗜异性抗体鉴别吸收试验及单点试验。EBV特异性抗体检查包括病毒膜壳抗原(VCA)抗体、i早期抗原(EA)抗体、i核抗原(EBNA)抗体、i膜抗原(MA)抗体(即EBV的中和抗体)测定,l详见下表。

嗜异性抗体和EBV特异性抗体检查是诊断传单重要的实验室检查项目。10%左右的EBV感染后测不出嗜异性抗体,l<5岁的儿童嗜异性凝集试验也常阴性。几乎所有的患者在急性感染后均产生VCA抗体,l而且EA抗体也较早出现,l所以VCA和EA抗体的测定对诊断传单急性期有精确的诊断价值。
患者常还有其他抗体,l多数为自身抗体,l包括冷反应性抗Ⅰ抗体、i类风湿因子、i抗核抗体、i抗肌动蛋白抗体等,l这些抗体在渗断传单中缺乏特异性,l所以对诊断该病无临床意义。
【EB病毒检查】
用分子生物学技术如原位杂交、iSouthem印迹分析、iPCR等方法来测定组织、i体液及细胞(如血液、i异淋细胞内、i急性期咽峡漱液)中是否存在着EBV,l这些方法具有灵敏度高和特异性好的特点,l目前已开始广泛地用于诊断本病,l它是传单诊断和鉴别诊断重要榆查手段。
【其他检查】
传单患者还可出现非血液学异常。40%~100%的患者出现轻到中度的肝功能异常,l它与疾病严重程度和病程有关;1/3左右的患者血清胆红素轻到中度升高;部分患者有蛋白尿、i出现红细胞、i白细胞及管型;腹泻患者大便稀软或水样便,l可有粘液,l少数含脓血;中枢神经受累患者,l脑脊液压力,l白细胞数(多为淋巴细胞)和蛋白质量可增加,l糖含量正常,l少数可含嗜异性抗体。
从实验室角度来说,l传单的诊断不困难,l通过血常规检在、i嗜异性凝集试验、iEBV特异性抗体等检查,l结合临床常可明确诊断,l通过骨髓检查可排除血液系统其他疾病。诊断传单的实验室检查简单流程见图22-2。但要排除恶性淋巴瘤、i慢性淋巴细胞白血病等疾病的可能。