一、i疾病概述
急性髓细胞白血病(acute1myelogenous1leukemia.AML)又称为急性非淋巴细胞白血病(acute1nonlymphoeytie1leukemia,lANLL),l它包括M0至M7,l在我国发病率占1.67/10万。其特征为原始和/或幼稚白血病细胞在骨髓中大量增殖聚集,l并广泛浸润肝、i脾、i淋巴结等全身器官,l抑制正常造血,l导致不同程度的贫血、i出血、i感染等临床表现。
【分型】
我国AML的分型采用1986年天津会议的白血病分型,l详见下表,l它在急性髓细胞白血病FAB分型基础上进行修定、i补充,l明确原始细胞分为Ⅰ型和Ⅱ型,l增加M7;并将我国首次提出的亚急性粒细胞白血病列为急性粒细胞白血病部分分化型的另一个亚型即M2b;另一个不同点是我国将M3分为M3a和M3b,l而FAB无M3a和M3b之分却增加了M3变异型(即M3v)。1991年FAB分型中又增加M0,l即急性髓细胞白血病微分化型(AML1with1minimal1differentia-tion),l其骨髓中原始细胞≥30%,l无T、iB淋巴系标记,l至少表达一种髓系抗原,l免疫组织化学染色或电镜髓过氧化物酶(MPO)阳性。

上表中的红白血病是指红系和白系同时恶性增生的白血病。典型的红白血病依次经过以下三个阶段①红血病期:i是红系恶性增生的疾病,l骨髓中以红系异常增生为主;②红白血病期:i红系和白系同时异常增生;③白血病期:i白系异常增多,l达到急性白血病的标准。红白血病多数转变为急粒,l少数转变为急单、i急粒单。按照FAB分类,l认为红白血病属于骨髓增生异常综合征(MDS-RA)范畴。
尽管FAB分类法已经沿用了30年,l但近几年来不断出现的免疫学、i细胞遗传学和分子生物学实验技术使人们对白血病的本质有了更深人的认识,l提出了MICM分型(morphology,limmunology,lcytogenetics,lmolecular1biology)。2000年世界卫生组织(WHO)综合了形态学、i免疫学、i遗传学、i分子生物学和临床特征等提出了造血系统肿瘤的WHO分型。WHO分型将造血系统肿瘤分为四大类:i髓系肿瘤、i淋系肿瘤、i组织细胞/树突细胞病及肥大细胞病。髓系肿瘤又分为急性髓细胞白血病(AML)、i骨髓增生异常综合征(MDS)、i骨髓增殖性疾病(MPD)和骨髓增生异常/骨髓增殖性疾病(MDS/MPD)。其中AML的WHO分型见下表,l在AML的WHO分型中,l骨髓中原始细胞的比例从30%降到20%,l如以前诊断为RAEB-t的患者现在诊断为伴多系异常增生的AML。而伴克隆性重复染色体异常的AML,l如t(8;21)(q22;q22)、iinv(16)(q13q22)或t(16;16)(p13;q22)、it(15;17)(q22;q11-12)等不论原始细胞多少均可诊断。

【临床表现】
急性髓细胞白血病具有白血病共同的一些特点:i贫血、i发热、i出血和器官浸润,l详见表11-2。其中出血最明显的为急性早幼粒细胞白血病且易导致弥散性血管内凝血,l其次为急性单核细胞白血病和急性粒单核细胞白血病,l其主要原因是血小板数明显减少所致;皮肤、i口腔和鼻咽部黏膜的浸润以急性单核细胞白血病和急性粒单核细胞白血病最为明显,l表现为牙龈或牙周的浸润和口腔脓肿、i喉阻塞及皮肤斑疹、i丘疹、i疱疹、i脓疱等;约1/3的患者肋下可触及的肝或脾大,l巨脾很罕见;淋巴结肿大及中枢神经系统的浸润在AML很少见(除单核细胞白血病);由于骨髓中白血病大量增生,l所以大多数患者常有胸骨下段压痛。有的AML(多数为M1、iM2,l少数为M4、iM5)可出现粒细胞肉瘤,l多见于儿童及青年人,l典型者好发于骨膜(尤其是眼眶),l可与AML同时或之后或之前出现,l之前出现称为原发性或孤立性粒细胞肉瘤。由于大多数的肉瘤中含有丰富的髓过氧化物酶,l在空气中切面呈绿色,l所以又称为绿色瘤(chloroma)。
【诊断和鉴别诊断】
根据临床表现、i外周血和骨髓检查(包括骨髓常规检查和细胞化学染色)、i细胞免疫学、i细胞遗传学和分子生物学分析,l按照AML的分型标准其诊断并不困难,l但是对于不典型的病例,lAML的亚型判断较困难,l有时只能做出AML的诊断意见。本病还需与骨髓增生异常综合症(MDS)、i巨幼细胞贫血及急性粒细胞缺乏症恢复期等疾病进行鉴别,l其中最主要是与MDS的鉴别,l因为有的亚型与AML划分界线不清楚(比如WHO分型中的RAEB、iRAEBRS,l其原始细胞比例采用何种方式来计算),l与其他疾病的鉴别一般来说较容易。
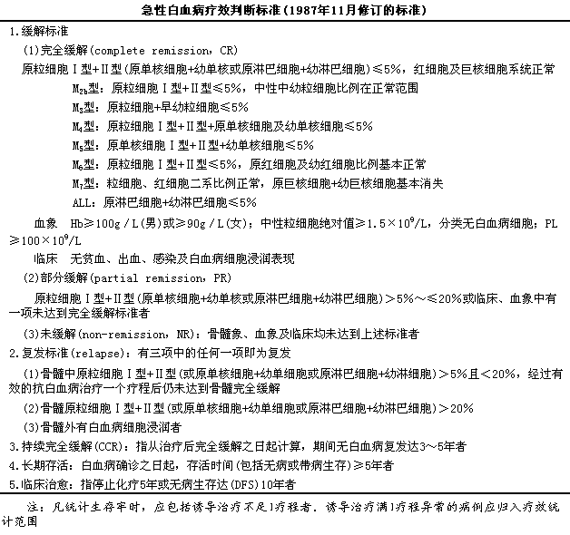
急性白血病的疗效标准目前国内采用l987年11月在江苏苏州召开的全国白血病化学治疗讨论会的标准,l详见下表。

二、i检验诊断
急性髓细胞白血病的实验室检查包括血常规检查、i骨髓常规检查、i细胞化学染色、i细胞免疫学分型、i细胞遗传学检查、i分子生物学检查、i细胞超微结构检查、i骨髓活检等,l其中前六项检查对正确判断AML及亚型均较重要,l其中最重要的是骨髓检查(包括常规检查及细胞化学染色)。
【血常规检查】
见下表。多数AML患者血常规检查的结果是:i白细胞数增加,l红细胞数和血小板数减少。多数患者自细胞数多在(30~50)×109/L,l少数高者可达100×109/L以上,l少数患者白细胞数正常、i下降或明显下降,l大约1/3患者低于5×109/L。贫血的程度不等,l轻者为轻度贫血,l重者为可低于50g/L,l而无贫血的患者少见;贫血一般呈正细胞正色素性,l少数患者如M6或白血病治疗后可为大细胞性。血小板数常下降,l严重者小于10×109/L,l个别患者血小板数增加(见于个别M1、iM2、iM4、iM7患者)。AML中的M3、iM2b、iM6、iM7亚型(尤其是M3)常表现为全血细胞减少。

血涂片分类时,l常出现异常细胞(即使在白细胞数正常或低的血涂片中也是如此),l如果出现原始细胞、i异常早幼粒细胞(有时易误认是单核细胞)、i棒状小体、i柴捆细胞和非粒系的幼稚细胞增多往往说明存在恶性血液系统疾病,l根据出现细胞种类不同、i比例不同显示疾病的可能性也不同,l详见下表。此外血涂片中还常见少许幼粒和/或幼红细胞,l它们在多种良性和恶性疾病的血涂片中均可出现,l所以不是白血病患者所特有的。

由于血涂片中的异常细胞往往比骨髓涂片中细胞更成熟些,l结合血涂片中异常细胞的形态特点有助于急性白血病细胞系列的判断及白细胞疾病的诊断。所以,l初诊的患者做骨髓检查时,l一定要同时送血涂片4~6张。
【骨髓常规检查】
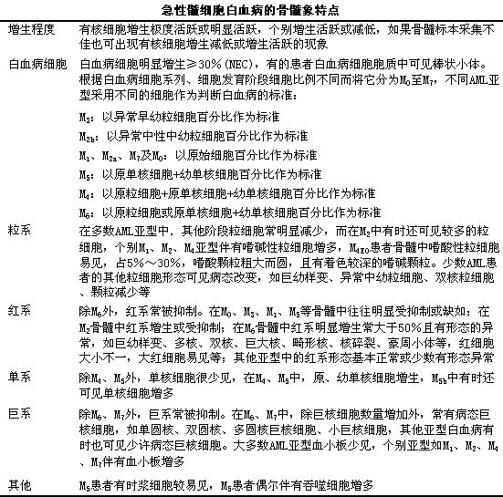
见下表,l各种白血病细胞如原粒细胞、i异常早幼粒细胞、i柴捆细胞、i异常中性中幼粒细胞、i原单核细胞、i棒状小体、i病态巨核细胞、i病态幼红细胞等的形态特点详见第一章第一节中表1-13。目前急性粒细胞白血病分型标准中的原粒细胞包括Ⅰ型和Ⅱ型。Ⅰ型原粒就是指传统上的原粒细胞,l胞质中无颗粒;Ⅱ型原粒特点为:i胞质中有少许、i细小的嗜天青颗粒(具体颗粒多少尚无统一的标准),l核浆比例比Ⅰ型小,l其他方面同Ⅰ型。当核偏位Golgi区发育(核附近有淡染区),l染色质聚集,l颗粒较多,l核浆比减少时,l即为早幼粒细胞,l不再是Ⅱ型原粒细胞。M1、iM2b、iM3a、iM5骨髓象特点分别见彩图11-2、i彩图11-4、i彩图11-5、i彩图11-7。在观察白血病细胞时,l同时要注意其片中分裂象细胞的染色体形态及伴随的细胞形态。一般来说单系细胞染色体较细、i长,l粒系细胞染色体较粗、i短。

【细胞化学染色】
AML必须要做细胞化学染色,l常用的项目包括:i过氧化物酶染色(POX染色)、i特异性酯酶染色(NAS-DCE染色)、i非特异性酯酶染色(NAS-DAE染色和/或α-NBE染色等)、i过碘酸一雪夫反应(PAS染色),l其中最重要、i首选的细胞化学染色是POX染色。苏丹黑(SB)染色的临床意义基本同POX染色,l但它的特异性比POX低(即它在少部分ALL中也可阳性),l而敏感性比POX高(即SB阳性比POX阳性出现早).所以临床上选择POX染色,l而SB染色临床上用的较少。AML各亚型细胞化学染色结果见下表,lM11POX染色见彩图11-3,lM3特异性酯酶染色见彩图11-6,lM5非特异性酯酶染色见彩图11-8和彩图11-9。如果这些细胞化学染色均呈阴性,l要考虑到是否有M0的可能性。

如果白血病细胞POX染色呈阳性(指阳性率>3%)可以肯定是AML而不是ALL,l如果阳性偏强倾向于粒系,l如果以弱阳性为主倾向于单系,l如果阴性、i弱阳性、i阳性均有倾向于粒单系,l如果均呈强阳性则为幼粒细胞(M3或M2b),l如果均阴性那么可能性最大为ALL,l而M5、iM1、iM0、iM7也均有可能。所以通过POX染色通常能做出初步判断。
特异性酯酶是粒细胞的特异性酯酶,l所以又称为粒细胞酯酶,l如果白血病呈阳性(除个别白血病细胞弱阳性外)可以肯定白血病中有粒系成分,l但阴性不能排除有粒系成分的可能性(因为有的M1患者阳性率为0%)。
多数AML患者NAS-DAE染色呈阳性;单系阳性较强,l加氟化钠抑制;但M3或M2b也呈强阳性。判断氟化钠是否抑制,l除受主观因素影响外,l还受试剂质量影响,l目前临床上用的试剂经常导致背景及无关细胞(如红细胞)上出现阳性颗粒,l所以白血病细胞的阳性率比实际上要高,l所以存在着白血病呈假阳性可能性或存在加氟化钠被抑制的假象,l由于受这些多因素的影响,l要区别对待NAS-DAE染色。一般来说如果阳性较强且被氟化钠明显抑制,l这样的结果是准确的,l可以相信它的临床意义,l否则只能作为参考指标。
PAS染色几乎在所有的白血病中均阳性,l但典型者阳性状态是不同的,l如粒系呈弥散状,l单系呈细颗粒状,l淋系呈颗粒状或块状.但相当一部分患者并不遵循这样的规律,l所以PAS染色结果也只能作为参考指标。
【细胞免疫学检查】
我们把用于急性髓细胞白血病分型的常用单克隆抗体分为一线和二线,l一线用于筛选是否为髓细胞,l二线用于判断AML属于那个亚型(详见下表)。由于多数白血病抗原缺乏特异性,l所以在采用一组单抗中,l至少包含一种高敏感性和一种高特异性的标志物,lAML的一线单抗为CD13、iCD33、iCD117、iMPO。除了选择一线和二线单抗外,l同时在选择几个非系列特异性的抗原,l如CD34(干细胞的标志)、iCD45(用于设门)、iHLA-DR等,l就可对AML进行细胞免疫学分型了。AML各亚型的细胞免疫分型特点见下表;M3的细胞免疫分型的结果见图11-10,l其巾PGP是P糖蛋白(P-glycoprotein,lPGP),l表达PGP提示预后差,l因为PGP是细胞膜表面的药物外排泵,l通过该泵降低细胞内药物浓度,l使肿瘤细胞产生耐药。


M0不表达T系和B系特异性抗原,l而髓系分化抗原如MPO、iCD13、iCD33、iCD14、iCD15、iCD11b中至少有一个阳性.同时可表达无系列特异性的未成熟标志如CD34、iTdT、iHLA-DR;M3典型表型为CD13+、iCD33+,l而CD34-、iHLA-DR;在M2b,l中CD33和CD13阳性率低,l而CD15、iCD11b阳性率高,l虽然骨髓中以异常中性中幼粒细胞增生为主,l多数患者CD34常阳性且高表达,l这可能与M2b结合CD34抗体潜能高有关;CD14是单系特异性标志,l但敏感性较低,l它在M5a中常阴性,l在M5b中常阳性;M6除一些髓系抗原阳性外,l还有特异性的是转铁蛋白受体(CD71)和血型糖蛋白A(Glycophorin1A)阳性;M7除一些髓系抗原阳性外,l还有巨系特异性单抗CD41a(GPⅡb/Ⅲa)、iCD41b(GPⅡb)、iCD12b(GPⅠb)、iCD61(GPⅡa)、i血小板过氧化物酶(platelet1peroxidase,lPPO)、i血管性血友病因子(von1Willebrand1fac1tor,lvWF)阳性。
AML有时有淋系细胞的CD交叉表达的现象,l详见本章第一节。免疫分型与白血病的预后等有一定关系,l如M1CD33+完全缓解率高,lCD13+、iCD33-完全缓解率低;CD7-AML比CD7-AML缓解期短,l长生存率低。
【细胞遗传学检查】
研究发现,l多数AML患者可检出异常核型,l其中多数是特异性的,lAML的细胞遗传学分型详见表11-14。AML的核型异常多数是易位所致,l染色体数目异常较ALL少,l最常见的数目异常是+8、i-7。
90%以上M2h患者可t(8;21)(q22;q22)特异性染色体异常,lM2h常伴有性染色体丢失,l也可伴有其他核型异常,l如-9、i-15、i-18等。约70%~90%M3患者可测定到特异性染色体异常,l即t(15;17)(q22;q11~12)(图11-11),l变异型的M3可测定到t(11;17)(q23;q21)、it(11;17)(q13;q21)、it(5;17)(q23;q21)。M4常累及11号染色体,l以t(9;11)(p21;q23)最常见,lM4Eo可见较特异的16号染色体异常,l主要为inv(16)、idel(16)。约22%M5患者有t/del(11)(q23).其中60%以上病例为M5a。
约3%AML患者可测定到费城染色体,l其中大多数为M1,l其次为M2b,l还有个别M5;约1%AML(包括M1、iM2、iM4、iM7)患者还可见inv(3),l这些患者预后差;约1%AML(包括M1、iM2、iM4)患者可测定到t(6;9)(p23;q34),l其骨髓嗜碱性粒细胞>1%。M0、iM6、iM7也常可见核型异常,l但多数无特异性。
【分子生物学检查】
AML的分子生物学检查异常是与染色体改变密切相关的。如费城染色体阳性的患者BCR-ABL融舍基因呈阳性;M4常累及11号染色体,l11q23上有HRX(human1trithorax)基因,l又称为混合白血病(mixed1lineage1leakemia,lML)基因,l所以t(9;11)导致MLL-AF9融合基因形成,lt(11;19)导致MLL-ENL融合基因形成。
绝大多数M2b患者存着t(8;21)(q22;q22)特异性染色体异常,l在8q22上有AML1基因,l在21q22上MTG8(ETO)基因,l由于易位导致AML1-ETO融合基因,l因此AML1-ETO融合基因可作为M2b特异性分子生物学标志。
大多数M3患者存在着t(15;17)(q22;1q11~12)特异性染色体异常,l在151q22上有早幼粒细胞白血病(promyelo-cytic1leukemia,lPML)基因,l17q11~12上有维甲酸受体(retinoic1acid1alpha1reeeport,lRARα),l由于易位导致PML-RARα融合基因形成(彩圈11-12),l它是M3特异性分子生物学标志。由于PML在15号染色体基因断裂点有三种,l所以形成的融合基因有三种异构体:i长型(L型)、i短型(S型)及变异型,lM3a以L型为主,lM3b以S型为主,lS型比L型预后好,l变异型对全反式维甲酸ATRA敏感性差。PML-RARα融合基因阴性者,l用ATRA治疗无效。变异型的APL可测定到t(11;17)(q23;q21),l11q23上早幼粒白血病锌指蛋白基因(promyelocytic1leukemia1zinc1finger,lPLZF),l形成PLZF-RARa融合基因,l它是一种新的M3特异性分子标志物,l此类早幼粒细胞颗粒稀少,l柴捆细胞少见,l用ATRA治疗无效,l预后差。后又发现t(5;17),l导致核磷酸蛋白(nucleophos-min,lNPM)基因与RARα基因重排形成NPM-RARα融合基因,l此型细胞形态不典型,l但对ATRA治疗敏感;现又发现另一种变异型易位t(11;17)(q13;q21),l11q13上核基质有丝分裂器基因(nuclear1matrixmitotic1apparatus,lNuMA),l形成NuMA-RARα融合基因,l此类患者对ATRA敏感。
M4Eo由于存在inv(16)(p13;q22)特异性染色体异常,l导致编码平滑肌肌球蛋白重链基因(MYH11)与编码核结合因子β单位基因(CBFβ)发生融合,l形成CBFβ-MYH11融合基因。CBFβ-MYH11融合基因阳性者,lM4Eo缓解率高;M4Eo完全缓解者,l其CBFβ-MYH11仍可存存。
分子生物学分型与有些白血病的预后有密切关系,l如PML-RARα阳性的M3、iCBFβ-MYH11阳性的M4Eo预后好,lBCR-ABL融合基因阳性的AML预后差等。
【细胞超微结构检查】
白血病细胞胞质中具有髓细胞所特有的酶即髓过氧化物酶(myeloperoxidase,lMPO),l因此白血病细胞MPO呈阳性,l可证实为髓细胞,l尤其对诊断M0具有重要的诊断价值。原巨核细胞胞质中也可见特异性的酶即血小板过氧化物酶(platelet-peroxidase,lPPO),l因此PPO反应阳性,l是确诊M7可靠的方法。细胞超微结构检查对某些白血病的诊断具有重要的价值,l但由于其对设备、i人员等具有较高的要求,l且标本制备也比较麻烦、i费时,l限制了其临床应用。
【骨髓活检】
有条件的医院应将它作为白血病患者的常规检查项目,l因为病理活检可弥补骨髓穿刺的不足,l尤其对于骨髓增生减低或极度活跃者,l以及伴有骨髓纤维化、i脂肪化、i骨髓坏死的患者,l它比骨髓穿刺更能真实和全面地反应骨髓造血情况。但骨髓活检切片中的细胞形态远远不如骨髓涂片清楚,l所以在判断白血病细胞类型及亚型方面欠缺些。
【其他检查】
单核细胞白血病患者血清溶菌酶水平增加等。
患者通过血常规检查、i骨髓常规检查及细胞化学染色可确诊急性白血病或急性髓细胞白血病或急性髓细胞白血病某亚型,l结合细胞免疫学分型、i细胞遗传学分型、i分子生物学检查通常可确定急性髓细胞白血病亚型。所以,l有条件的情况下急性白血病要采用MICM分型,l对AML诊断、i治疗、i预后判断具有重要的意义。诊断AML的实验室流程见图11-1。
在AML中的M3和M2b由于其细胞具有特征性的特点,l所以通过检查一般能够确诊,l如果有条件或形态不典型(如M3v很容易误认为是急性单核细胞白血病)可进一步做细胞遗传学、i分子生物学及细胞免疫学分型。M3和M2b可分别测定到特异性标志t(15:i17)、iPML-RARA和t(8:i21)、iAML1-ETO,l免疫分型对临床诊断也有一定的参考价值。
M0由于细胞化学染色均阴性,l细胞形态学也无明显特征.形态学检查不能确诊而只能提供提示性或怀疑性诊断意见.确诊必须要依靠免疫分型(不表达淋系而至少表达一个以上髓系抗原)或细胞超微MPO检查。
M6的骨髓中除原粒细胞或原单+幼单核细胞外,l还有红系明显增生且有形态异常,l所以通过形态学检查一般诊断也不困难,l但要注意与红系增生的MDS-V加以区别,l要掌握原始细胞何时采用非红系百分比,l详见第十二章骨髓增生异常综合征中的图12-3。
M7如果细胞形态典型的话,l会考虑到M7的可能性,l但不能确诊。如果不典型则容易误认为是ALL、iM1等。M7的确诊必须要依靠细胞免疫学(如CD41、iCD42、iCD61)检查和/或细胞超微结构PPO检查。
而M1、iM2a、iM4、iM5亚型,l细胞形态和细胞化学染色结果典型者一般可以确诊,l但临床上以不典型的情况比较多,l同时还容易受计数的部位、i试剂质量、i主观因素等影响,l影响了亚型的准确性,l尤其是M4a和M4b亚型的判断最困难,lM4c的诊断在很大程度上要依靠细胞化学染色。M4Eo的骨髓中嗜酸性粒细胞的增多,l而且inv(16)(p13;q22)、iCBFβ-MYH11融合基因对诊断M4Eo具有重要意义,l所以通过MICM分型诊断M4Eo一般不困难。