一、i疾病概述
朗格汉斯细胞组织细胞增生症(Langerhans1cell1histiocyto-sis,lLCH)是一种病因不明的组织细胞增殖性疾病,l就是过去的组织细胞增多症X(histiocytosis1X),l传统分为三种类型:i莱特勒-西韦病(Letterer-Siwe病,lL-S病)、i汉-许克病(Hand1Schuller-Christian病,lH-S-C病)及骨嗜酸细胞肉芽肿(eosino-philic1granuloma1of1hone,lEGB)。在国内外文献中,l根据病变程度.受累部位不同,l又有良性和恶性之分,l前者包括骨嗜酸细胞肉芽肿、i汉-许-克病等,l后者分为恶性朗格汉斯细胞组织细胞增生症、i朗格汉斯细胞淋巴瘤、i树突细胞淋巴瘤等。
组织细胞包括单核-巨噬细胞和树突细胞,l具体应包括①皮肤、i淋巴结中的朗格汉斯细胞(Langernanhans1cell。即LC);②淋巴结、i脾及胸腺中的交织性树突细胞;③淋巴结生发中心的树突垌状细胞。朗格汉斯细胞是种未成熟的树突细胞,l是免疫辅佐细胞系统中的特殊成分,l该细胞处理抗原,l然后从皮肤迁移到淋巴结,l转化为成熟的树突细胞表型,l并递呈抗原给副皮质区T细胞。
【临床表现】
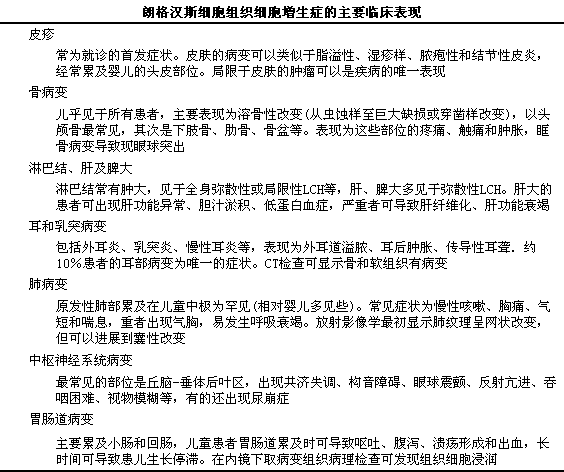
虽然LCH病变的共同组织病理学特点是:i有数量不等的LC,l但疾病的范围和临床特征却各不相同。疾病可以局限于局部组织部位,l也呈全身弥散性。所以其LCH的临床表现多样化,l其主要临床表现见下表。LCH可发病于任何年龄,l但半数以上见于1~15岁的儿童(尤其是3个月至18个月),l

【诊断和鉴别诊断】
LCH的传统诊断是以临床、iX线和病理检查为主要诊断依据。但由于LC不同于其他细胞,l含有球拍形的超微结构包涵体(Birbeck小体),l含有神经蛋白S-100的β链、iATP酶、iα-D-甘露糖酶及细胞表面CD1a等特殊物质。因此,l国际组织细胞协会在1987年建议,l根据实验室检查项目在诊断LCH的作用,l将这些项目的可信度分为三级(下表),l其目的是为了提高LCH诊断的准确率。

LCH需要鉴别的疾病包括:i慢性感染性(肉芽肿性)疾病、i淋巴瘤、i胶原血管性疾病、i肺尘埃沉着病和淀粉性变等。还有几种疾病与组织细胞增殖有关,l但增殖的并不是朗格汉斯细胞,l必须与朗格汉斯细胞组织细胞增生症相鉴别,l这些疾病包括黄色肉芽肿、i组织细胞性坏死性淋巴结炎(kikuchi病)和Erdheim-Chester病。这些疾病的依靠病理组织活检,l结台免疫分型技术是能够区分的。
二、i检验诊断
LCH的实验室检查包括血常规检查、i组织病理检查、i细胞超微结构检查、iX线检查、i骨髓常规检查等,l其中组织病理检查是诊断LCH最重要的实验室诊断依据,l有条件的单位应做细胞超微结构检查,lx线检查也是重要的检查项目。
【血常规检查】
详见下表。贫血以全身弥散型LCH为明显,l一般为正细胞正色素性,l如果合并缺铁可呈小细胞低色素性贫血。网织红细胞计数可轻度增加。如果LC侵犯骨髓,l患者可出现全血减少。

【骨髓常规检查】
只有步数患者会侵犯骨髓,l出现LC,l但有时即使患者有多部位的浸润,l骨髓中也难以找到LC,l但可能找到其他的树突细胞。因此,l如对于病理检查已明确LCH诊断的患者.通过骨髓检查可以了解骨髓情况;对于诊断未明确的患者,l通过骨髓检查可排除其他血液系统疾病的可能性。骨髓中找到LC不能作为诊断LCH的依据,l其诊断主要依靠组织病理检查。
【组织活检】
LCH常累及的器官、i组织包括:i皮肤、i骨、i淋巴结、i耳和乳突、i胸腺、i肺、i肝脏、i脾脏、i女性生殖道、i胃肠道、i中枢神经系统、i垂体、i骨髓等,l尤其是皮肤、i骨骼、i淋巴结和肝脏最容易受累,l也最容易获取组织标本。
LCH的主要病理改变为组织内有数量不等的LC。LC的特点为:i胞悻约12μm,l胞质丰富,l充满细小、i粉红色颗粒,l有的可见空泡,l核大常不规则形、i折叠、i分叶,l核仁可见或不明显。LC呈局限性或弥散性浸润,l外加混合性炎性细胞(包括嗜酸性粒细胞、i中性粒细胞、i淋巴细胞、i单核细胞及非朗格汉斯细胞性组织细胞)。切片内LC一般为单个核细胞,l偶可见多核巨细胞。LC通常在增殖性病灶中很丰富,l而在纤维化、i少细胞性病灶中却不容易发现。莱特勒-西韦病、i汉-许-克病和骨嗜酸性肉芽肿的主要病理学检查特点见下表。

正常人体内也存在着LC,l它主要定位在表皮内,l少数在真皮,l在肺内及淋巴结也可见少量。目前,l用现有的病理检查和免疫表型检查尚难以将正常和病理的LC严格区分开来,l这对LCH的诊断造成了困难。LC还可出现在实体肿瘤,l恶性淋巴瘤和慢性淋巴细胞白血病患者的活检标本中,l重症肌无力患者胸腺切除标本中也可有LC,l所以要注意鉴别。
【细胞超微结构检查】
电镜下可见LC胞质中含有特异性的颗粒(称为Bribeck颗粒或朗格汉斯细胞颗粒),l呈圆形,l常有网球拍样伸展的突起。也就是说,l这种Bribeck颗粒是LC所特有的。所以,l有条件的机构可做细胞超微结构检查,l这对本病的诊断具有重要的意义。
【X线检查】
骨病变几乎见于所有ICH患者,l病变以头颅骨为多见,l其次为下肢骨、i肋骨、i骨盆、i脊椎骨、i肩胛骨及颌骨等。X线平片上主要表现为溶骨性改变,l骨质破坏从虫蚀性到巨大骨缺损。因此,lX线检查也是临床诊断LCH很重要的检查项目。
【其他检查】
部分患者有肝功能异常,l提示预后不良;肺功能损伤者有低氧血症;尿崩症患者尿渗透压异常;免疫学检查可见免疫调节功能紊乱,l表现为T淋巴细胞亚群数量异常、iT辅助细胞和T抑制细胞比例失常;血沉增高等。但这些检查对疾病的诊断意义不大。在支气管肺泡灌洗液中发现5%以上的CD1a+细胞是朗格汉斯细胞组织细胞增生症累及肺脏的可靠依据。
LCH包括了一组疾病,l其临床表现多样化,l疾病的表现经常与患者起病时的年龄有关,l而且LCH在临床上少见,l所以临床诊断有一定难度。该病的最重要的实验室诊断手段是依靠受累组织的病理活检,l但由于LC也出现在其他疾病如:i宴体肿瘤、i霍奇金和非霍奇金淋巴瘤、i慢性淋巴细胞白血病、i重症肌无力等,l所以要加以鉴别。因此必须要做进行LC特异性标志检查(包括S-100、iCD1a、ilangerin、ifascin、iα-D-甘露糖酶、i花生凝集素、iATP酶)及细胞超微结构检查是否有Bir-beck颗粒。LC的特征总结,l见下表。LCH的实验室诊断简单流程见图15-1。
