一、i疾病概述
慢性髓细胞白血病(chronic1myelogenous1leukemia,lCIVIL)是一种造血干细胞克隆增生性疾病,l以脾大、i外周白血病细胞增多、i骨髓中粒系极度增生为主要特征,l它是慢性骨髓增生性疾病中最常见的一种疾病。90%以上患者存在特异性的ph染色体和/或BCR-ABL融合基因阳性。传统CML除包括费城染色体和/或BCR-ABL融合基因阳性的慢性粒细胞白血病(chronic1granulocytic1leukemia,lCGL)外,l还包括慢性中性粒细胞白血病(CNL)、i不典型CML(aCML)、i慢性粒单核细胞白血病(CMML)、i幼年型粒单核细胞白血病(JMML),l但新近的WHO分型标准中,lCML仅指CGL,l本节主要介绍经典的CGL,l其他在鉴别诊断中简单介绍。
【临床表现】
慢性髓细胞白血病起病缓慢,l早期常无明显症状,l其主要临床表现有低热、i乏力、i消瘦、i腹胀和盗汗,l并可有出血倾向。约20%~40%的患者在体检或其他疾病检查血常规时偶然发现。也有的患者因无意间发现腹部肿块或阴茎异常勃起就诊。主要体征为脾脏明显肿大(早期患者可无脾大),l严重者肿大的脾脏可达盆腔,l发生脾梗死时可出现左上腹痛。肝大较轻,l淋巴结肿大较少见,l胸骨中下段常有压痛。
慢性髓细胞白血病临床分为三期:i慢性期(Chronicphase,lCML-CP)、i加速期(Accelerated1phase,lCML-AP)及急变期(Blast1phase,lCML-BP),l在1~4年内70%慢性髓细胞白血病患者由慢性期转变为加速期、i急变期,l部分患者由慢性期直接进入到急变期,l表现为二期的疾病过程。CML急变期是指病程末期出现急性白血病的临床表现,l外周血象、i骨髓象类似急性白血病的改变。由于CML是一种干细胞水平的疾病,l故可急变为各种类型急性白血病,l其中70%的患者急变为急性髓性白血病(以急性粒细胞白血病最多见),l20%~30%的患者急变为急性淋巴细胞白血病。急变后患者病情进展快、i治疗非常困难、i生存期短(多数不超过半年)。
【诊断和鉴别诊断】
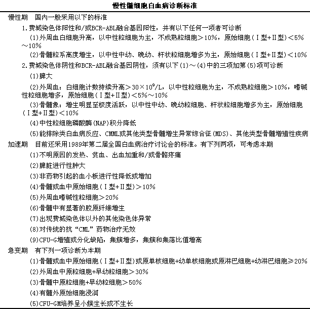
慢性髓细胞白血病诊断并不困难,l各期的诊断标准和缓解标准分别见下表。


根据CML的特点一般诊断不难,l不典型CML要与其他白细胞增高和/或脾大的疾病进行鉴别。
1.类白血病反应(简称类白)和慢性中性粒细胞白血病类白由于感染、i肿瘤、i急性溶血、i过敏性休克等原因导致,l使用糖皮质激素偶尔也可引起。三者鉴别详见下表。

2.与原发的急性白血病鉴别11因为个别患者初诊已是急变期,l因此要注意涂片中嗜酸性及嗜碱性粒细胞量,l并要细致询问病史,l初诊怀疑CML急变患者要做费城染色体和BCR-ABL融合基因,l通常呈阳性。
3.与骨髓增生异常/骨髓增殖性疾病(MDS/MPD)的鉴别MDS/MPD主要包括不典CML(aCML)、i慢性粒单核细胞白血病(CMML)、i幼年型粒单细胞白血病(JMML),lCML与这三者的鉴别见下表。并且还要与其他骨髓增殖性疾病进行鉴别。

二、i检验诊断
慢性髓细胞白血病的实验室检查包括血常规检查、i骨髓常规检查、i细胞化学染色、i细胞遗传学检查、i分子生物学检查、i细胞免疫学检查、i骨髓活检等,l其中前五项是诊断CML重要的检查项目。
【血常规检查】
见下表。

慢性髓细胞白血病慢性期的患者,l其外周血白细胞数均增加(典型者白血病细胞明显增加)。多数患者当外周血白细胞数>100×109/L才出现临床症状而被确诊;疾病早期常无明显症状,l如体检发现的患者其白细胞数升高不明显,l可以只有(20~30)×109/L,l血涂片分类中,l以中性成熟粒细胞为主一幼粒较易见或不多见(但一般>10%),l嗜酸性和(或)嗜碱性粒细胞增多,l并可见原始细胞。
血常规检查是必做的项目,l临床上通常是通过血常规检查(包括人工血涂片分类)首先发现的。患者白细胞升高,l幼粒细胞增多,l嗜酸性和嗜碱性粒细胞也增加,l如果患者没有明显导致白细胞升高的病因存在,l应怀疑或初步诊断CML。对于CML复查的患者,l应定期做血常规检查,l通过血常规检查(包括血涂片分类)了解患者疗效及疾病进展情况,l指导临床用药。
【骨髓常规检查】
见下表。通过骨髓常规检查,l结合血涂片NAP染色及血涂片细胞分类,l通常可以确诊并明确分期。对于复查的患者,l通过骨髓涂片的检查判断患者疗效及疾病进展情况。

【细胞化学染色】
①慢性期:iCML患者的NAP积分及阳性率常明显下降或为零分。10%患者NAP积分正常或增加,l包括合并感染、i妊娠、i使用类固醇激素、iCML进人加速期和急变期患者。所用的标本为新鲜的血涂片(采手指头血涂片2张)。该项检查对诊断CML具有诊断价值,l所以初诊的患者应作为常规检查项目;②急变期:iCML可急变为各种类型的急性白血病(多数为髓系白血病)。急变的患者要做一系列细胞化学染色,l包括POX染色、i特异性酯酶、i非特异性酯酶、iPAS染色,l综合各种染色结果做出提示急变细胞类型的诊断意见。值得注意的是CML急性髓细胞白血病变的患者,l其苏丹黑和过氧化物酶染色可明显下降甚至为阴性,l因此阴性不能排除急性髓细胞白血病转变。
【细胞免疫学检查】
CML慢性期的患者通常不需要做该项检查。急变期患者必须做,l以确定急变的细胞类型,l其免疫分型特点因急变的细胞类型不同而不同。在CML病程中可以做CD34检查,lCD34的表达与预后生存期负相关。
【细胞遗传学检查】
90%以上的CML患者,l可测定到t(9;22)(q34;qll),l该染色体易位发生在多能造血干细胞水平,l因此具有这种染色体的易位存在于粒系、i红系、i巨系及单核系细胞中,l也包括B淋巴细胞的前体细胞,l也可能累及T淋巴细胞。我们将这种22号染色体长臂缺失的染色体称为费城染色体(即ph染色体),l见图11-15。用荧光原位杂交技术可清楚看见费城染色体。少数患者有变异移位即22号与非9号染色体(1、i10、i13、i17、i19、i21)之间的移位。
约70%~80%CML患者从慢性期向加速期或急变期过渡时,l会出现费城染色体以外的染色体异常,l最常见的染色体异常包括费城染色体复制(出现额外的费城染色体)、i+8、ii(17q)、i+19、i超二倍体等,l其他还有-7、i-17、i-Y、i+17、i+21、it(3;21)(q26;q22)等。额外染色体异常比临床或血液学急变征象早2~4个月,l因此CML患者病程中定期测定染色体有助于早期诊断CML急变。也有报道有-Y异常,l似乎与CML的病程影响不大。
骨髓细胞费城染色体检查是确诊的重要依据,l且不会因为化疗而消失。也有一些典型的CML患者既无费城染色体也无变异型易位,l但分子生物学检查BCR-ABL融合基因(+),l这类患者归类为费城染色体(-)的CML,l其血液学特点、i对治疗的反应及预后与费城染色体(+)的CML相同。ph阳性患者如能持续稳定存在,l生存期常明显长于其他核型演变者,l维持在较长的慢性期,l即使在加速期经过治疗后也能转变为慢性期。
【分子生物学检查】
由于t(9;22),l使9q34上原有的c-ABL原癌基因易位到22q11上和BCR基因融合,l形成BCRABL融合基因。根据BCR基因断裂点不同可分为3种不同BCR-ABl,l融合基因,l经过转录、i翻译,l分别产生分子量为210kD、i190kD、i230kD的蛋白质(即P210、iP190、iP230),l这些蛋白质和不同的疾病相关.详见下表。表达异常的ABL相关蛋白P210存在于细胞质中,l具有失控的酪氪酸激酶活性。失控的酪氨酸激酶导致髓细胞异常增生,l是CML的主要发病机理。

PCR测定BCR-ABL基因产物有助于CML急淋变和原发急性淋巴细胞白血病的鉴别,l一般来说,lCML急变表达P210(并非所有患者急变后均表达210KD蛋白),l而原发急性淋巴细胞白血病表达P190。定量PCR可测定BCR-ABL基因的数量,l这种方法可半定量测定CML患者BCR-ABL1mRNA转录本的水平,l如果在原有基础水平上明显提高提示疾病转化。
费城染色体、iBCR-ABL融合基因这两项检查对诊断CML具有很高的特异性,l应将它们作为常规检查项目,l尤其是对于不典型的患者如脾不肿大、i白细胞升高不明显(20×109/L左右)、i幼粒细胞比例增加不明显者、i骨髓涂片中红系较增生者等,l一定要结合这两项检查。一般来说,lBCR-ABL融合基因检出率高于费城染色体检出率,l所以对于费城染色体阴性的疑似病例需测定BCR-ABL融合基因,l以确定是费城染色体阴性CML或其他疾病如慢性粒单核细胞白血病等。对于骨髓移殖的患者,1移植成功者这两项应该由阳性转为阴性,l再~次由阴性转变为阳性者,l提示疾病复发的可能。
在治疗过程中,l可用传统的细胞遗传学方法、iFISH、iRT-PCR进行监测以评价疗效。传统细胞遗传学分析的优点是可对肿瘤细胞克隆进行评估,l这种方法对有较好细胞遗传学反应的患者不够敏感,l因为它只能测定20%的分裂中期细胞。HSH可测定更多的分裂中期细胞,l其敏感性更高。RT-PCR比FISH更为敏感。对于完全缓解的患者可通过RT-PCR进行微量残留白血病检测。
【骨髓活检】
骨髓增生极度活跃,l脂肪细胞基本消失。粒细胞增生占绝对优势,1其中主要以中幼和晚幼以下阶段细胞增生突出,l原始及早幼阶段细胞多靠近骨小梁分布(幼稚细胞带),l分叶和杆状核细胞多位于骨小梁之间中央部位,l红系细胞很少,l巨核细胞呈中等大小,l以单圆核巨核细胞增生为主,l根据巨核细胞数量多少分为:i①粒系细胞增生型(即经典型);②粒细胞系增生伴巨核细胞增多型。CML加速期和急变期的髓外部位,l镜下可见发现大量原始细胞成群分布。
【其他检查】
维生素B12、i尿酸、i溶菌酶、i乳酸脱氢酶、i血钾等增加,l叶酸下降。这些只是辅助检查,l对于该病的诊断意义不大。
临床上,l诊断慢性髓细胞白血病的实验室检查简单流程见图11-16。