一、i疾病概述
骨髓增生异常综合征(myelodysplastic1syndromes,lMDS)是一组起源于造血干细胞的髓系肿瘤性疾病,l其主要特征为骨髓血细胞发育不良(即病态造血)、i外周血细胞减少、i克隆性染色体异常,l并有不同程度进展为急性髓细胞白血病的危险性。尽管MDS的名称并不确切,l但已被广泛地接受。
【病因和发病机制】
根据病因将MDS分原发性和继发性,l继发性多与射线、i生物因素及化学毒物有关,l也称为治疗相关性MDS,l如苯及衍生物、i化疗药物(尤其是烷化剂和拓扑异构酶抑制剂)和高能射线等。这些因素通过损伤DNA和DNA修复酶导致染色体的完整性受损。大多数继发性MDS发生在淋巴瘤或实体瘤治疗后。
【分型和标准】
法英美(FAB)协作组在1982年,l根据MDS外周血和骨髓中原始细胞、i环铁幼粒细胞及单核细胞的数量将原发性MDS分为5类:i难治性贫血(refractory1anemia,lRA)、i伴环形铁幼粒细胞的难治性贫血(RA1with1ringed1slderoblasts,lRARS)、i伴原始细胞增多的难治性贫血(RA1withexcess1blasts,lRAEB)、i慢性粒单核细胞白血病(Chronicmyelomonocytic1leukemia,lCMML)及伴原始细胞增多的难治性贫血转化型(RAEB1in1transformation,lRAEB-T),l其标准见下表。随着对MDS异质性及病理生理机制的不断认识,l世界卫生组织(WHO)于2000年提出了新的MDS分类,lWH0分型与FAB分型异同点详见下表,lWHO分型增加了难治性血细胞减少伴多系发育异常(refractory1cytopenla1wlth1multilineage1dysplasia,lRCMD)、i5q-综合征(MDS1with1del(5q))和MDS未能分类(myelodysplastic1syndromeS,lunclassified,lMDS-u)。


【临床表现】
MDS的临床表现缺乏特异性,l患者也可以没有症状,l但严重贫血时可出现皮肤苍白、i虚弱无力和活动后气促。少数患者就诊时因粒细胞减少而出现感染或血小板减少而出血。一般无肝、i脾大及淋巴结肿大,l晚期可出现肿大。发病年龄多在50岁以上,l病程长短不一,l多数病例最终转变为白血病(RA→RAEB→RAEB-T→AML),l故以前又称为白血病前期。
【诊断和鉴别诊断】
目前MDS的诊断采用FAB分型或WHO分型,l国内趋向采用WHO分型,l其具体标准见下表。根据临床、i外周血细胞数减少及骨髓病态造血等,l典型MDS患者的诊断并不困难;对于只有一系异常(包括外周血和骨髓),l应随访3~6个月;不典型MDS要洼意与其他疾病鉴别,l如巨幼细胞贫血、i骨髓增殖性疾病、i溶血性疾病、i苯中毒、i急性髓细胞白血病(主要是指FAB分型中的RAEB-T)、i淋巴瘤骨髓侵犯等,l因为MDS中的许多形态改变属于非特异性,l而临床上不少疾病也可出现不同程度的类似改变。所以,lMDS的诊断尚缺乏“金标准”,l属排他性诊断。此外,lRARS可表现为低色素性贫血,l需与缺铁性贫血、i慢性病贫血和β海洋性贫血等鉴别,l铁染色非常有助于RARS与这类疾病的鉴别;当MDS出现骨髓低增生时需与阵发性睡眠性血红蛋白尿症或再生障碍性贫血相鉴别。

二、i检验诊断
MDS的实验室检查包括血常规检查、i骨髓常规检查、i细胞化学染色、i骨髓活检、i细胞遗传学检查、i分子生物学检查、i细胞免疫分型、i骨髓细胞培养等,l其中前五者是诊断MDS重要的检查项目,l最重要的是骨髓常规检查。
【血常规检查】
大多数患者主要表现血红蛋白量和红细胞数的下降,l同时也有白细胞数和/或血小板数下降;个别患者初诊时,l无贫血而只有白细胞数和/或血小板数减少;随着病情进展,l绝大多数患者发展为全血细胞减少。总之,l患者可表现为一系或两系或三系(即全血细胞)减少,l以三系减少最为常见,l血涂片中细胞形态也常异常,l详见下表,l其血涂片中细胞形态、i细胞成分及原始细胞的比例也影响对MDS的诊断及亚型的判断,l所以观察血涂片对诊断MDS具有较重要的临床意义,l必须送检。如果患者出现血细胞减少,l贫血为大细胞正色素性(即血常规中MCV指标的增加而MCHC、iMCH正常),l应要考虑到本病的可能性,l由于红细胞大小不一,l所以MRD也明显增加。

【骨髓常规检查】
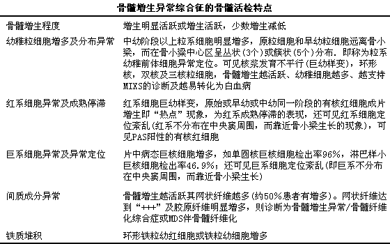
是诊断MDS及亚型判断最重要的宴验室检查。最主要的特点是骨髓一系或两系或三系的病态造血,1根据原始细胞百分比、i病态造血情况等判断亚型,l详见下表。如采用MDS的FAB分型,l需注意原始细胞比例是采用ANC(有核细胞百分比)还是采用NEC(非红系百分比)计算问题,l这关系到疾病的诊断,lFAB协作组为了区分骨髓增生异常综合征和急性髓细胞白血病(AML,l尤其是M6),lFAB曾提出过一个分型方法,l详见图12-3。一般来说,l原始细胞百分比越高,l转变为白血病的可能性越大。

【细胞化学染色】
①铁染色:i虽然MDS一般不缺铁反而增加,l但铁染色是必须检查项目,l因为它与MDS的分型有关。RARS和RCMD-RS其环形铁粒幼红细胞(ring1sider-oblast)≥15%(占红系的百分比),lRA和RCMD<15%,l其他亚型不定。②PAS染色:iMDS早期幼红细胞多为阴性,l随着疾病的进展可转变为阳性,l如果阳性有助于MDS的诊断,lIVIDS患者幼红细胞阳性率一般在20%左右,l所以应将PAS染色作为IVIDS患者常规细胞化学染色项目。
【骨髓活检】
MDS骨髓组织学缺乏单一特征性形态改变,l不同亚型可有不同的形态学异常,l常见改变见下表。粒系幼稚前体细胞异常定位是骨髓增生异常综合征的最突出的组织病理学特点,l对疾病的诊断具有重要意义,l因为正常情况下粒系细胞分布在骨小梁表面。此外,l还可检出淋巴样小巨核细胞、i红系“热点”现象等。因此,l有条件的单位应将骨髓活检作为常规检查项目之一。

【细胞遗传学检查】
40%~80%患者有克隆性染色体异常,l但目前尚未发现对诊断MDS具有标志性意义的特殊染色体异常,l所以检出染色体异常对疑难病例的诊断有一定的参考价值。MDS染色体异常包括主要纯缺失、i数目异常和染色体易位;以单纯缺失较易见。目前发现的常见染色体异常包括-5/5q-、i-7/7q-、i20q-、i11q、i12p-、i+8、i-Y等。异常染色体的检出率在RA和RAS中较低,l在REEB和RAEB-T中较高。有的染色体异常可以成为一个独立亚型,l如5q综合征,l它指细胞遗传学检查仅有5号染色体长臂缺失,l如果存在其他染色体异常则不属于5q-综合征了。染色体异常与预后有关,l有染色体异常者容易演变为白血病,l复杂染色体异常、i7号染色体异常提示预后不佳,l核型正常、i-Y、i5q-、i20q-预后较好。此外MDS患者可出现姐妹染色体单体分化(sister1chromatid1differentiation,lSCD)延迟的现象,l用Brdu1SCD测定法,l骨髓细胞在体外培养56h后不出现SCD现象就称为SCD(-),lSCD(-)说明细胞周期延妊,l对预示转为白血病有肯定价值。总之,l临床多项研究证实,lMDS患者有无染色体异常及异常类型对MDS诊断、i分型、i预后评估及治疗决策都具有重要的意义,l所以细胞遗传学检查必须列为MDS常规检查项目之一。
【分子生物学检查】
20%~40%的患者可见RAS基因,l以N-RAS基因最多见,l点突变常发生在第12、i13或61位密码子,lRAS点突变预示患者向白血病转化或转化成AML的儿率高。约15%患者有FMS基因突变,l点突变主要发生在第103和969位密码子。抑癌基因(如P53、iRB、iDCC)在MDS中检出率低,l且主要见于晚期患者。MDS患者骨髓细胞凋亡增加,l凋亡和死亡受体/配体的调节与骨髓异常克隆和微环境之间存在复杂联系,l凋亡与其临床意义尚待进一步研究。
【骨髓细胞培养】
大多数MDS患者可见红细胞集落形成单位(CFU-E)、i红细胞爆裂型集落形成单位(BFU-E)、i粒单核细胞集落形成单位(CFU-GM)、i巨核细胞集落形成单位(CFU-Meg)的集落形成明显减少或无生长。CFU-GM的生长有四种情况;①集落产率正常;②集落减少或全无生长;③集落减少而集簇明显增多;④集落产率正常或增多,l伴集落内细胞分化成熟障碍,l成为原始细胞集落。根据细胞培养集落生成的特性将MDS分为非白血病型(即①和②)和白血病型(即③和④);非白血病型患者急性白血病的转化率为20%~40%,l平均生存期为9~50个月。白血病型患者急性白血病的转化率为50/~80/,l平均生存期为5~10个月。
【细胞免疫学检查】
一般MDS患者不需做细胞免疫分型检查,l对于骨髓原始细胞增多者,l则可通过细胞免疫分型与其原始细胞所占的百分比并结合其他检查项目结果,l与淋巴瘤等其他恶性肿瘤骨髓侵犯相鉴别。
【其他检查】
血清铁、i铁蛋白、i转铁蛋白、i尿酸、i乳酸脱氢酶活性、i血红蛋白F、i血红蛋白H等增加,l血清免疫球蛋白异常,l红细胞丙酮酸激酶活性下降,l红细胞内有β四聚体沉淀,l红细胞对补体敏感性增加等,l这些改变为非特异性,l对诊断MDS无重要意义,l但对于评估病情具有参考价值。
MDS的诊断一般依靠骨髓常规检查,l主要观察骨髓中原始细胞百分比及细胞形态的变化,l其次血涂片也很重要,l这些是MDS诊断及亚型判断的最重要的手段。MDS的演变是个连续过程,l而且检验人员、i观察部位、i穿刺部位等,l均影响原始细胞百分比的判断,l对于百分比介于两型之间的患者,l不同的检验人员可能会做出不同的亚型判断。典型MDS的诊断不难,l依靠血常规检查、i骨髓常规检查、i细胞化学染色一般可明确诊断,l实验室检查简单流程见图12-4;对于诊断MDS困难的病例,l采用下列实验室检查有助于诊断,l详见下表。MDS注意与巨幼细胞贫血、i恶性淋巴瘤骨髓侵犯、i苯中毒等进行鉴别。
