(一)肝性及肝前性黄疸相关疾病
1.新生几生理性黄疸
新生儿生理性黄疸是新生儿最常见的症状,l其发生多少与种族、i地区、i胎龄和喂养方式等都有关。如东方人高于西方人,l我国南方高于北方,l早产儿多于足月儿。母乳喂养儿多于人工喂养儿。新生儿黄疸可分为生理性黄疸和病理性黄疸。尽管绝大多数新生儿黄疽的愈后良好,l但因未结合胆红素对中枢神经系统(CNS)有潜在毒性,l处理不当可造成永久的后遗症,l因此应引起临床充分的重视。
新生儿生理性黄疽是指单纯因胆红素代谢特点引起的暂时性黄疸。黄疸一般在出生后第2~3d出现,l第4~6d达高峰,l血清总胆红素峰值,l足月儿不超过220.5μmol/L(12.9mg/dl),l早产儿不超过256.5μmol/L(15mg/dl),l结合胆红素不超过25μmol/L(1.5mg/dl),l足月儿在生后2周消退,l早产儿在3~4周消退,l这是来自于欧美国家的资料。据文献报道,l汉族新生儿生理性黄疽胆红素水平高于白种人,l且持续时间也长。因此根据我国部分地区的流行病学资料提示,l我国正常足月新生儿生理性黄疸的峰值较高(204±55μmol/L,l11.9+-3.2mg/dl),l血清总胆红素峰值超过220.5μmol/L(12.9mg/dl)者占34.4%,l胆红素平均峰值的第95%位为303.18μmol/L(17.7mg/dl),l这些数值均明显高于西方国家的新生儿。
【发病机制】
造成新生儿生理性黄疸的原因主要是新生儿胆红素代谢机制不成熟造成的。归纳起来原因如下:i
(1)新生儿胆红素生成较多:i其中主要是因新生儿的红细胞容量较多,l红细胞寿命较短(仅为成人的2/3),l另外来自于非血红蛋白的血红素(如肌红蛋白、i肝内游离血红素)和尚未成熟就在造血器官中破坏的红细胞较多。
(2)肝细胞对胆红素的摄取能力不足:i新生儿由于肝脏配体蛋白缺乏,l肝细胞对胆红素的摄取能力不足,lY和Z蛋白的活性要到生后5天才达成人水平。
(3)肝脏微粒体中形成结合胆红素的功能缺陷:i新生儿葡萄糖醛酸转移酶的活性不足成人的10%是造成新生儿生理性黄疸的主要原因。
(4)胆红素排泄缺陷:i新生儿肠管菌群尚未建立,l不能将肠管内的结合胆红素还原成尿胆素原和尿胆素排出体外。
(5)“肠肝循环”特点:i新生儿肠壁有较多的β葡萄糖醛酸苷酶,l可将结合胆红素水解为末结合胆红素又被肠壁吸收人血液循环,l加重肝脏的胆红素负荷。1g胎粪含胆红素1mg,l胎粪排出延迟可使肠肝循环明显增加。
【临床表现】
黄疸在出生后第2~3d出现,l第4~6d高峰,l血清总胆红素峰值足月儿不超过220.5μmol/L(12.9mg/dl),l早产儿不超过256.5μmol/L(15mg/dl),l结合胆红素不超过25μmol/L(1.5mg/dl).足月儿在生后2周消退,l早产儿在3~4周消退。一般情况良好。
2.新生儿病理性黄疸
病理性黄疽在生后24h以内出现,l除总胆红素水平高于生理性黄疸外,l每天总胆红素上升幅度>85.5μmol/L(5mg/dl)或每小时上升幅度>8.5μmol/L(0.5mg/d1);结合胆红素>25.6~34μmol/L(1.5~2mg/dl);且黄疽持续不消退。主要见于新生儿溶血病、i红细胞酶或结构缺陷病、i肠梗阻或胎粪排出延迟、i母乳性黄疸、i暂时性家族性高胆红素血症、i遗传性高未结合胆红素血症(Chigler-Najjar1Syndrome,l简称C-N综合征)及感染等。
(1)母乳性黄疸:i母乳性黄疸可分早发型和晚发型。早发型母乳喂养性黄疸是由于母乳摄人不足,l肠肝循环增加,l导致总胆红素水平增高,l一般出现于生后3~4d。真正的母乳性黄疸指晚发型。晚发型母乳性黄疽常发生在第1周后期,l至2周左右达到高峰(342~427.5μmol/L,l20~25mg/dl),l然后逐渐下降,l若继续喂养,l黄疸可历时3~12周消退,l而中止喂养,l总胆红素可在24~72h明显下降。恢复母乳喂养后,l总胆红素虽可略有回升,l但幅度<42.7μmol/L(2.5mg/dl)。目前母乳性黄疸的原因尚未肯定。
(2)暂时性家族性高胆红素血症(Lucey1Driscoll1Syndrome),1这是一种罕见的疾病,l病因是新生儿及其母亲血中,l含高浓度的未被识别的葡萄糖醛酸转移酶的抑制物,l此抑制物可在妊娠中期和晚期,l存在于母亲血中和分娩时存在于新生儿的血清中。其母亲的每个新生儿在生后48h中,l均有严重的高未结合胆红素血症。总胆红素可≥342μmol/L(20mg/dl),l若不进行换血,l可以发生核黄疸。一般在生后l4d左右消退。
(3)遗传性高未结合胆红素血症(Chigler-Najjar1Syndrome,l简称C-N综合征):i为遗传性腺苷二磷酸葡萄糖醛酸基转移酶(UD-PGT)活性缺乏,l有三种类型,l即CN-Ⅰ型、iCN-Ⅱ个型和Gil-bert’s综合征。CN-Ⅰ型为常染色体隐性遗传,l患儿由于缺乏葡萄糖醛酸转移酶,l生后2~3d即出现严重黄疸而需换血,l以后需要长期光疗。随着患儿日渐长大,l皮肤增厚和色素增加,l体表面积占身体比例减少,l可使光疗效果减弱。CN-Ⅱ型为葡萄糖醛酸转移酶活性缺陷,l但并非完全缺乏,l可表现为新生儿期较轻的黄疽,l但也可发生严重的高胆红素血症。Gilbert’s综合征是一种慢性未结合胆红素增高的良性疾病,l系由肝脏摄取胆红素缺陷和葡萄糖醛酸转移酶活性降低所致,l通常于青春期才症状明显,l然而当其和G6PD缺陷同时存在时,l新生儿期即可发病。
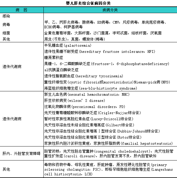
(4)婴儿肝炎综合征:i婴儿肝炎综合征(infantile1hepatitissyndrome,lIHS)简称婴肝征,l它不是一种独立的疾病,l而是指一组在1岁以内(包括新生儿期)起病,l伴有血清胆红素升高,l肝脏肿大(或肝脾肿大)和肝功能损害的临床征候群。
【病因及发病机制】
曾有文献报道感染性疾病引起的婴幼儿肝炎综合征占46.3%。婴儿期易患感染,l感染引发肝细胞损害,l对胆红素代谢产生影响进而引起黄疸及肝功能异常。有些病例不但有肝细胞的损害,l还有全身感染导致的胆管壁增厚、i胆汁黏稠淤积、i排泄受阻(见下表)。

【临床表现】
主要表现为黄疸。往往因生理性黄疸持续不退或退而复现前来就诊。其他症状如低热、i呕吐、i腹胀亦可出现。体检有肝脾肿大,l尿色较深,l大便由黄转淡黄,l亦可能发白。多数在3至4月内黄疸缓慢消退,l也可并发干跟病,l低钙性抽搐、i出血及腹泻。少数重症者病程较长可致肝硬化,l肝功能衰竭。
(5)致死性肝内胆汁淤积综合征:i该病又称Byler病致死性家族性肝内胆汁淤积症(Fatal1Familial1Intrahepatic1CholestasisSyndrome);家族性肝内胆汁淤积性黄疽;婴儿胆汁黏稠综合征:iⅣ型-进行性肝内淤积症。本病较罕见。
【发病机制】
由常染色体隐性遗传,l可能因先天性遗传性生化代谢异常,l致胆酸代谢、i转运和排泄障碍引起胆汁淤积。
【临床表现】
新生儿期出现反复性黄疸;血清碱性磷酸酶活性增高,l胆固醇增高,l且渐加深,l皮肤瘙痒,l鼻出血,l肝脾肿大,l脂肪痢,l粪便恶臭而色淡;也可于出生后数月才发生黄疸,l患者烦躁不安,l吸收,l发育不良,l维生素D缺乏。
(二)肝性黄疸的实验室检查
1.临检常规检测指标
(1)血常规检查:i区分溶血性黄疸。
(2)新生儿及其母亲血型测定以区分母婴血型不合溶血。
(3)尿常规检测:i肝细胞性黄疸时尿内胆红素阳性。
(4)粪胆原检测:i粪胆原阳性以区分肝后性黄疽。
(5)抗人球蛋白试验:i肝细胞性黄疸抗人球蛋白试验阴性。
2.常规生化检测
(1)胆红素测定:i新生儿胆红素监测是区分生理性黄疸和病理性黄疸决定性指标。在致死性肝内胆汁淤积综合征,l血清总胆红素增高,l以结合胆红素增高为主。
(2)血浆蛋白测定:i肝脏疾病影响清蛋白在肝脏合成功能时?可引起低蛋白血症。
(3)血清脂类检查;在肝细胞性黄疸、i肝损害时,l依肝细胞坏死程度不同,l血清胆固醇酯有不同程度降低。血清三酰甘油升高、i载脂蛋白Apo-A1Ⅰ、iApoo-Ⅱ、iApoCⅢ出现不同程度的下降。脂蛋白电泳中α-脂蛋白、i前β-脂蛋白值下降。其中α-脂蛋白下降程度与肝损害的严重程度更为一致。
(4)胆汁酸测定;在婴儿肝炎综合征的实验室诊断中,l胆汁酸增高,lCA/CDCA<1。其特异性、i灵敏性及数值变化趋势的稳定性均优于以往的肝功能指标。若与DBIL同时检测有利于区分肝外或肝内的胆汁淤积,l有利于进一步观察疗效及判断愈后。因感染或药物引起的小儿中毒性肝炎的诊断中,lALT、iγ-GT的反应是极不灵敏的,l而TBA则可作为早期肝损伤筛选的敏感性指标。
(5)血清酶学测定:i肝细胞性黄疸、i肝细胞受损时增高的酶有ALT、iAST、iALP、iLD、i5-核苷酸酶、iα-GST,lLD与AST比值<12(25℃时酶测定)或<5(37℃酶测定),l增高,lLD5升高,l约50%的患者ChE活性下降。
3.病毒学检查导致婴肝综合征常见的病毒有甲、i乙、i丙肝炎病毒、i腺病毒、iEB病毒、iCMV、i风疹病毒、i单纯庖疹病毒、iECHO病毒及柯萨基病毒,l具体检测方法详见有关病毒学检测章节。
4.细茵学检查导致婴肝综合征常见的细菌有金黄色葡萄球菌、i大肠杆菌、i沙门菌属、i李司忒菌及结核杆菌等,l其检测详见有关细菌学检查章节。