一、i疾病概述
抗磷脂综合征(antiphospholipid1syndrome,lAPS)是一种非炎症性自身免疫病,l临床上以动、i静脉血栓形成、i习惯性流产和血小板减少等症状为特点,l血清中存在抗磷脂抗体(antiphospholipid1antibody,lAPL),l上述症状可以单独或多个共同存在。APS可分为原发性APS(PAPS)和继发性APS(SAPS)。PAPS的病因目前尚不明确,l可能与遗传、i感染等因素有关。SAPS多见于系统性红斑狼疮或类风湿关节炎等自身免疫病。
【病因和发病机制】
APL抗体产生的原因以及抗体的形成机制仍在探讨中。有试验显示,l用病毒多肽、i细菌多肽、i异种β-GP1免疫动物可以诱导产生APL抗体、i狼疮抗凝物(1u-pus1anticoagulant,lLAC)并诱发出抗磷脂综合征的一系列临床表现。这种诱导出的APL抗体的特征类似自然形成的抗体。尽管研究提示APL抗体的产生可能与感染有关的,l但缺乏直接的证据。APS有家族性,l但至今未发现与其相关的HLA位点。60%~80%PAPS发生在女性,l但未证实其与性激素有关的报道。总之,lAPS的病因仍然不清。
APL抗体能引起机体损伤,l但是这些抗体在体内造成机体损伤的确切机制目前仍不清楚,l可能与以下方面有关:i
1.免疫反应机制 由于APL抗体与血栓形成、i血小板减少及Coombs阳性溶血具有相关性,l提示这些免疫球蛋白能与内皮细胞、i血小板及红细胞结合。有学者提出抗心磷脂抗体(anticardiolipin1antibody,lACA)能与红细胞膜上的Rh抗原结合。
2.前列腺环素降低引起血栓形成 研究发现,lLAC可抑制前列环素释放,l而前列环素的减少可增加血小板的粘附作用,l使血液处于高凝状态,l因此,lAPL抗体阳性患者易并发血栓形成;但并不是所有有血栓史的患者都有前列环素水平的变化,l相反亦然。
3.内皮细胞在致病中的作用APL抗体能影响内皮细胞功能,l从而影响血栓形成的调节蛋白-蛋白C-蛋白S抗凝通路。
4.血小板在致病中的作用 血小板在致病中也有一定作用,lAPL抗体可与血小板上的特定蛋白质结合,l可以使血小板聚集功能异常或在体内活化障碍,l并引起血栓。
5.补体在致病中的作用11一些研究发现有抗磷脂抗体的患者体内C4水平降低。还有研究发现抗心磷脂抗体与Ⅰ型补体受体(CR1)数目降低相关,l同时发现抗心磷脂抗体与红细胞上结合的C4d和C3d数目增多有关。
6.凝血系统异常在致病中的作用 血管内皮细胞释放的血管性假血友病因子(vWF)抗原在凝血过程中起一定作用,l能促进血栓形成。有研究发现,l在APL抗体阳性患者血清中vWF水平增高,l血清补体C1q结合活性也增高。因此,lAPL抗体、iC1q结合水平及vWF的相互作用是血栓形成的一个原因。APL抗体作用于凝血抑制物是另一种可能的发病机制。
7.β2糖蛋白1(β2GP1)在致病中的作用β2GP1是一种糖化程度很高的糖蛋白,l是补体调控蛋白家族的一员,l能与带阴离子的磷脂、i肝素、iDNA、i血小板和线粒体结合。它在体外可抑制接触性凝血因子的活化,l可与组织损伤或感染后进人血流的带负电荷的大分子结合,l因此减少了凝血过程不必要的活化。β2GP1还可抑制前凝血酶原激酶活性。在DIC时,l由于凝血过程消耗,lβ2GP1水平降低。β2GP1也能抑制血小板聚集。β2GP1是APL结合蛋白,lβ2GP1与磷脂的结合位点是APL抗体的作用位点。在某些因素的作用下,l磷脂成分移至血小板、i内皮细胞、i滋养层细胞膜外层,l循环中的β2GP1与这些磷脂成分结合,lAPL抗体与β2GP1结合,l并产生粘附分子,l促使产生血栓。APL抗体可以诱导细胞凋亡,lβ2GP1可以促进凋亡。由梅毒螺旋体,lHIV等感染诱导的非β2GP1依赖的APL,l与血栓形成和流产无关。
综上所述,l尽管APL抗体的确切致病机制不清,l但多数学者倾向于认为APL抗体在β2GP1的介导下与内皮细胞和(或)血小板细胞膜上的磷脂结合,l破坏细胞的基本功能,l如前列环素释放、i纤溶或内皮细胞的蛋白C、i蛋白S通路或血小板聚集、i活化等。
【临床表现】
APS主要的临床表现是动脉、i静脉血栓形成、i习惯性流产和血小板减少等症状。APS患者可出现某种表现,l但并不一定出现APS的全部表现,l如部分反复流产的妇女,l临床上可无动、i静脉血栓形成。
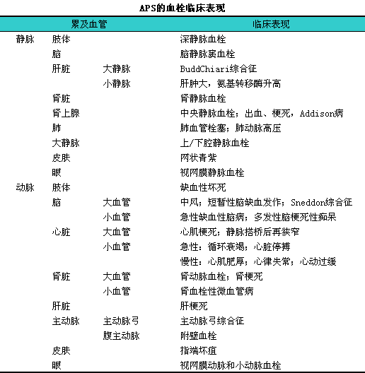
1.血栓形成 APS血管性血栓形成的临床表现,l取决于受累血管的种类、i部位和大小,l可以表现为单一血管或多个血管受累(见下表)。

APS血管性血栓形成有以下特点:i①所有大、i中、i小及微动、i静脉均可出现血栓;②血栓可单一部位发生,l也可多处同时发生;③反复血栓形成是APS的特征,l血栓形成常呈间歇发作(sporadic),l难以预测;④在绝大多数APS患者中,l仅有部分动脉血栓或者静脉血栓,l提示影响动脉和静脉血栓形成的因素可能不同;事实上,l在大多数情况下,l静脉血栓复发时仍为静脉血栓,l而动脉血栓复发时仍是动脉血栓,l且常发生在同一部位;⑤需要指出的是,l组织病理研究显示血管病变是血栓,l而没有炎症现象,l与血管炎明显不同。这一点对理解其发病机制和治疗都很重要;⑥部分病例受累血管可有内膜显著增生和管腔严重狭窄,l称之为“APS血管病(APS1vaseulopa-thy)”。
脑卒中或短暂性脑缺血发作(TIA)是动脉血栓的最常见表现。APS的静脉血栓形成以深静脉血栓形成为主,l尤其是下肢深静脉血栓和肺栓塞最常见。某些患者同时或短期内(数日至数周)进行性出现多部位(3个或3个以上)血栓形成,l常受累及脑、i肾、i肝或心等重要器官,l出现多器官功能衰竭而死亡,l称之为灾难性血管闭塞,l即恶性APS(catastrophic1an-tiphospholipid1syndrome,lCAPS)。
2.自发性流产或死胎 习惯性流产或胎死宫内是APS的主要特征之一。可发生于妊娠的任何阶段,l以妊娠第4~9个月最多。高滴度IgG型(尤其是IgG2亚型)APL抗体对妊娠的危险性极大。有报道高滴度IgG型APL抗体的SLE患者流产率达81%。在自发性流产患者中,lAPL抗体阳性率为10%~30%。胎死宫内或流产的危险性随着APL抗体滴度的增加而增加。死胎或流产的主要原因为胎盘滋养层变薄,l绒毛血管明显减少,l胎盘血管血栓形成和胎盘梗死,l导致胎盘功能不全,l胎儿生长发育迟缓。
3.血细胞减少11APS血液学表现包括血小板减少、iCoombs试验阳性、i溶血性贫血、iFisher-Evans综合征和中性粒细胞减少。
【诊断和鉴别诊断】
1.诊断 PAPS的诊断主要依靠临床表现和实验室检查,l还必须排除其他自身免疫病和感染、i肿瘤等疾病引起的血栓。目前最常用的PAPS分类标准是1998年10月第8届APL国际研讨会上日本Sapporo提出的APS初步分类标准,l见下表。

一般认为抗β2GP1抗体比抗心磷脂抗体特异性高,l故有中、i高滴度抗β2GP1抗体阳性的患者应高度警惕PAPS。单从临床表现或实验室检查很难确诊PAPS。一个有中高滴度ACA或LAC阳性的患者,l并有以下情况应考虑PAPS可能;①无法解释的动脉或静脉血栓;②发生在不常见部位的血栓(如肾或肾上腺);③年轻人发生的血栓;④反复发生的血栓;
⑤反复发作的血小板减少;⑤发生在妊娠中晚期的流产。
2.鉴别诊断 静脉血栓需与蛋白C、i蛋白S和抗凝血酶Ⅲ缺陷症、i血栓性血小板减少性紫癜、i纤溶异常、i肾病综合征、i阵发性夜间血红蛋白尿、i白塞病及与口服避孕药相关的血栓等疾病相鉴别。动脉血栓需与高脂血症、i糖尿病血管病变、i血栓闭塞性脉管炎、i血管炎、i高血压等疾病相鉴别。
需要注意的是APL抗体的出现并不一定是APS。约112%的正常老年人中可以出现IgC或IgM类ACA阳性。梅毒、i艾滋病、iLyme病、i传染性单核细胞增多症、i结核等疾病分别有93%、i93%、i39%、i20%、i20%的抗磷脂抗体阳性率。一些药物如酚噻嗪、i普鲁卡因酰胺、i氯丙嗪、i肼苯达嗪、i苯妥英钠、i奎宁、i普耐洛尔和口服避孕药也可以诱导出APL抗体。另外,l有一些恶性肿瘤如黑色素瘤、i肾母细胞癌、i肺癌、i淋巴瘤和白血病等亦可出现ACA或抗β2GP1抗体阳性。
二、i检验诊断
抗磷脂综合征(APS)不是一个特定的疾病,l只是一个临床的综合表现。目前还无一个临床表现的明确范围,l所涉及的病种也有扩大趋势,l特别是实验方法、i条件和确定正常值标准的差异,l使得目前尚无一个非常严密的诊断标准。目前.对APS的诊断主要依赖于临床表现和实验室检查,l尤其对抗磷脂抗体(抗心磷脂抗体、i狼疮抗凝物质、iβ2糖蛋白1抗体等)的检出和梅毒血清学假阳性试验等对疾病的诊断、i分型、i治疗和预后判断都有重要的作用。
【主要检验项目】
1.抗心磷脂抗体 抗心磷脂抗体(ACA)与抗磷脂综合征的关系较密切,lACA检测是了解疾病进展及是否伴发APS的实验室指标,l且高水平的IgG型ACA对原发性抗磷脂综合征(APS)的诊断最为特异。另外,lACA阳性或持续升高与患者的动静脉血栓形成、i血小板减少、i反复白发性流产及神经系统损伤为特征的多系统受累的APS密切相关。ACA的水平越高,l越易发生并发症,l而且ACA的类型、i水平、i亲和力、i结合的特异性及环境遗传因素等因素可能与并发症是否容易发生有关。
2.狼疮抗凝物质 抗磷脂综合征患者可检出狼疮抗凝物质(LAC)存在,l2次或2次以上(间隔至少6周)LAC阳性,l可作为APS诊断标准之一。
3.抗β2糖蛋白1抗体 抗磷脂综合征患者常检出抗β2糖蛋白1(β2GP1)抗体,l高滴度的抗β2GP1抗体与APS动静脉血栓形成、i习惯性流产存在密切关系。研究表明,l在122例习惯性流产患者中,l抗β2GP11IgA、iIgG、iIgM抗体的阳性率为13.1%、i9.0%和15.6%。另外,lβ2GP1不仅是检测SLE和APS磷脂抗体必需的辅助因子,l其自身本来就是这些疾病中的自身靶抗原,lSLE和APS患者抗β2GP1抗体的检测,l比传统的磷脂抗体有更好的诊断价值。
4.梅毒血清假阳性试验 APL抗体与梅毒血清反应生物学假阳性的相关性很强,l这也是因为磷脂抗原与梅毒血清抗原都有磷脂成分之故,l虽然梅毒患者的血清抗体也具有抗心磷脂抗体的特性,l但对其他的磷脂抗原反应和亲和性却很低。梅毒血清假阳性反应在SLE中的阳性率明显低于APL抗体,l而且与APS的相关性也不如APL抗体明显。
5.生理性抗凝物质 在凝血的一系列级连式反应中,l内皮细胞蛋白包括抗凝血酶(ATⅢ)、i蛋白C(PC)、i蛋白S(PS)等生理性抗凝物质与凝血系统相平衡得以维持正常的凝血功能。抗磷脂综合征患者的APL抗体可与内皮细胞或血小板结合,l或与前两者细胞膜上的磷脂结合,l破坏细胞的基本功能,l影响并改变ATⅢ功能和数量,l出现ATⅢ抗原水平增多,l但ATⅢ活性很低。
【相关检验项目】
1.血常规 30%~40%抗磷脂综合征患者有中度贫血与白细胞减少,l以淋巴细胞系为主,l约40%~50%抗磷脂综合征患者血小板减少,l但很少有出血症状,l出血往往由于伴血小板功能减低,l低凝血酶原血症引起。IgA型抗心磷脂抗体与血小板减少关系较密切。
2.红细胞沉降率11抗磷脂综合征患者红细胞沉降率(ESR)常增快。ESR是非特异性检验指标,lAPS患者ESR增快可能与贫血等因素有关。
3.补体 一些存在APL抗体的抗磷脂综合征患者体内补体C4水平可降低,l还发现ACL阳性与Ⅰ型补体受体(CR1)数目降低有关。关于血清中C4水平降低的原因,l各家报道不一,lAIarcon-Segovia认为产生APL抗体的患者同时伴有C4无效等位基因增多,l也有人认为是由于补体转化增快所致或由于合成障碍所致。
4.凝血功能检测11抗磷脂综合征患者体内若存在狼疮抗凝物质,l它同凝血酶原复合物中的磷脂成分结合而抑制血凝。因此,l其在体外能干扰并延长各种磷脂依赖的凝血试验,l反映内源凝血系统包括全血凝固时间、i活化凝血时间、i复钙时间、i活化部分凝血活酶时间、i简易凝血活酶形成试验等和外源凝血系统包括凝血酶原时间、i肝促凝血酶原酶试验、i蝰蛇蛇毒时间等试验常延长。
5.血管性假血友病因子(vWF)11有研究发现,l在APL抗体阳性患者中,l血管内皮细胞中Ig沉积,l能促使一个分子量为70KD的内皮细胞表面蛋白的产生和促使vWF的释放,l使血清中vWF水平增高,l在凝血过程中起一定作用,l能促进血栓形成,lvWF是该病易发生血栓形成的原因之一。vWF是血管内皮细胞损伤的测定指标之一,l但巨核细胞也可合成vWF(血中20%的vWF来源于血小板),l故其特异性不高。
6.抗红细胞膜抗体 在抗磷脂综合征中,lAPL抗体与红细胞结合,l在补体参与下,l可致红细胞膜破裂发生溶血性贫血。Hammond等人发现,lIgM型ACA与红细胞上C3d和C4d数日多少相关,l提示IgM型ACA可与红细胞结合,l固定补体,l从而引起溶血性贫血。另外,l有证据表明,lIgM型ACA而不是IgG型ACA与Coombs试验阳性溶血性贫血相关。
【应用建议】
1.筛查指标:i梅毒血清假阳性试验可作为筛查是否存在抗磷脂抗体的指标;以活化部分凝血活酶时间(APTT)等凝血试验来筛查是否存在狼疮抗凝物。
2.应用于诊断抗磷脂综合征的指标:i2次或2次以上(间隔至少6周)IgG和(或)IgM型抗心磷脂抗体中、i高滴度阳性和/或狼疮抗凝物阳性或β2糖蛋白1抗体阳性可作为诊断抗磷脂综合征的实验室标准之一。
3.辅助诊断指标:i血常规可表现为中度贫血与白细胞减少,l以淋巴细胞系为主,l血小板减少;血沉增快;补体C4的下降;vWF水平增高,lAT-Ⅲ抗原水平增多,l但AT-Ⅲ活性很低;Coombs试验阳性等。